NI Multisim14放大电路调整最佳静态工作点
1、打开电脑上的软件NI Multisim

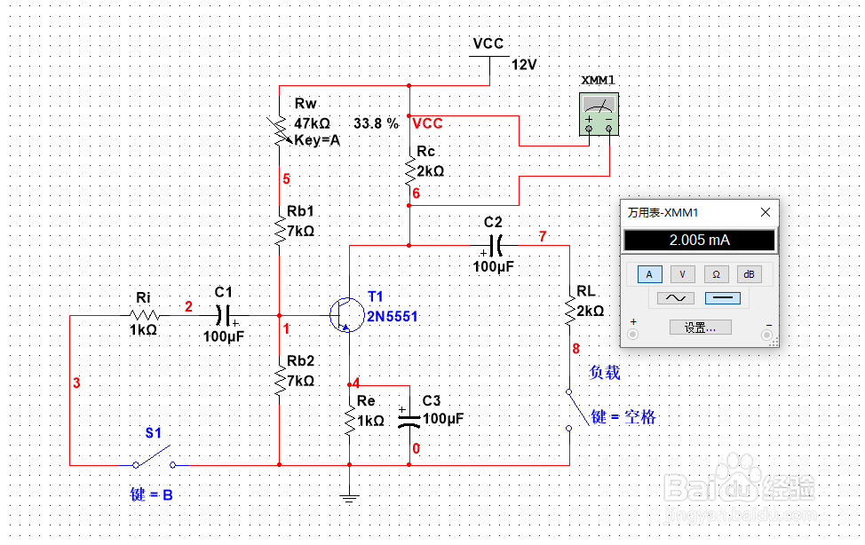
2、根据原理图画好仿真电路


3、其中,可以在Ri与地之间加一个开关,便于调整最佳静态工作点,负载处于空载状态(即负载开关断开)

4、设置变压器的变量精度,默认为5%,建议先设置为1%

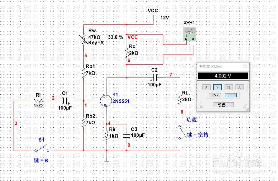
5、利用万用表测量通过Rc的电流,或者测量Rc两端的电压值。根据Ic=Uc/Rc得出Uc=4v


6、初步调整后,为了更加精确,可以将变压器的变量精度调整为0.1%

7、进而调整出更加精确的数值,最佳静态工作点便调整好了


声明:本网站引用、摘录或转载内容仅供网站访问者交流或参考,不代表本站立场,如存在版权或非法内容,请联系站长删除,联系邮箱:site.kefu@qq.com。
阅读量:70
阅读量:77
阅读量:127
阅读量:135
阅读量:52