指南生活
首页
美食营养
手工爱好
生活家居
返回
指南生活
首页
美食营养
游戏数码
手工爱好
生活家居
健康养生
运动户外
职场理财
情感交际
母婴教育
时尚美容
知识问答
生活知识
搜索
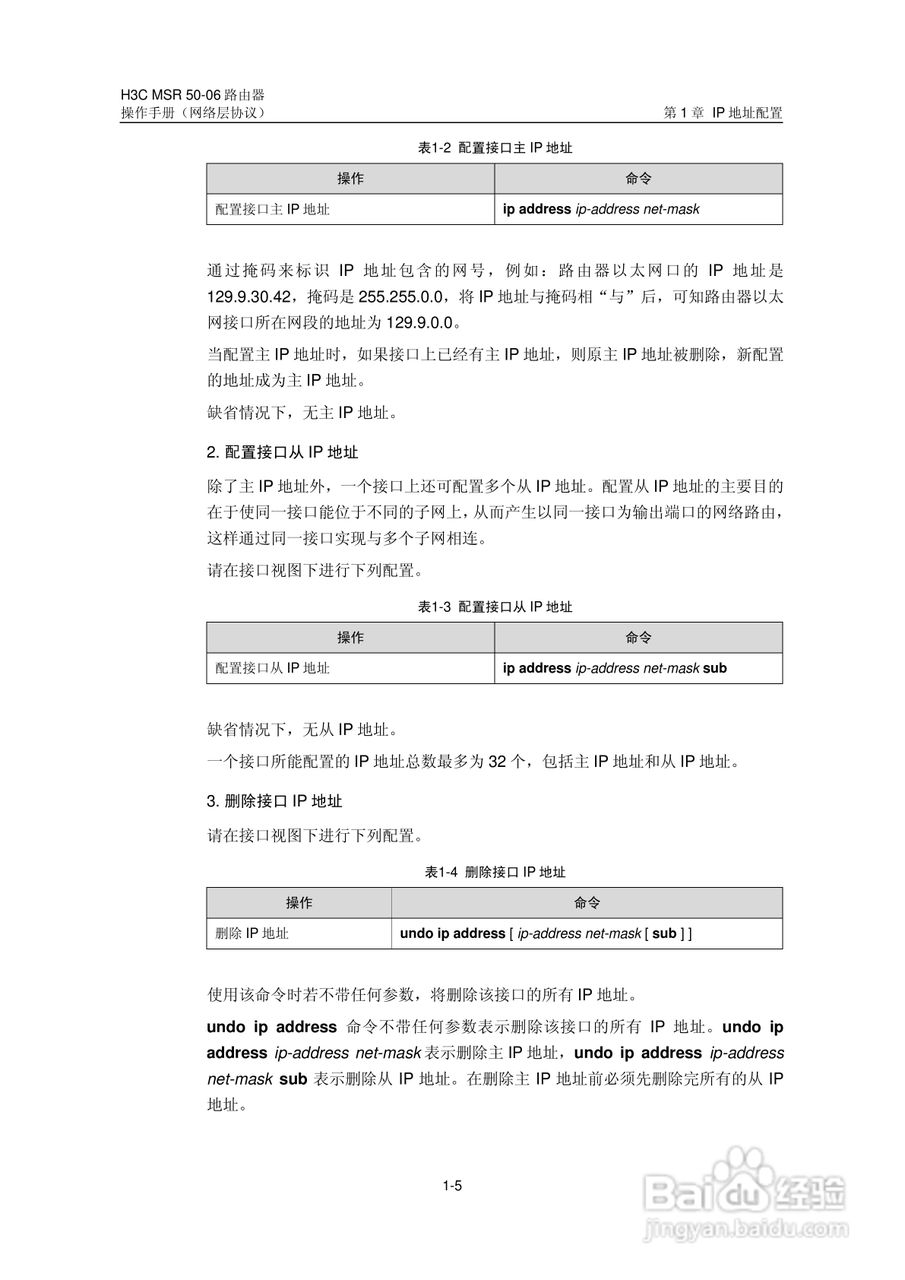
H3C MSR5006路由器操作手册:[28]
2025-12-27 14:19:44
本篇为《H3C MSR5006路由器操作手册》,主要介绍该产品的使用方法以及常见故障解决方案。
(共篇)
上一篇:
|
下一篇:
声明:
本网站引用、摘录或转载内容仅供网站访问者交流或参考,不代表本站立场,如存在版权或非法内容,请联系站长删除,联系邮箱:site.kefu@qq.com。
相关推荐
H3C MSR5006路由器操作手册:[60]
阅读量:185
H3C MSR5006路由器操作手册:[74]
阅读量:128
路由器如何使用
阅读量:176
路由器怎么设置密码
阅读量:54
路由器密码怎么修改
阅读量:141
猜你喜欢
红细胞偏高是什么原因
白带有血丝是什么原因
below是什么意思
顶天立地是什么生肖
双酚a是什么
时间节点是什么意思
父爱如什么
pe是什么意思的缩写
什么的白雪
股票期权是什么意思
猜你喜欢
怀孕前期有什么症状
7月13日是什么星座
什么是辩证法
申论是什么
b2驾驶证能开什么车
champion是什么意思
bpo是什么意思
半藏森林是什么梗
asos是什么牌子
1971年是什么命