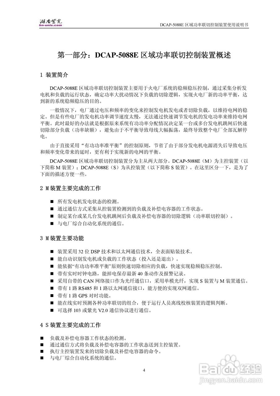
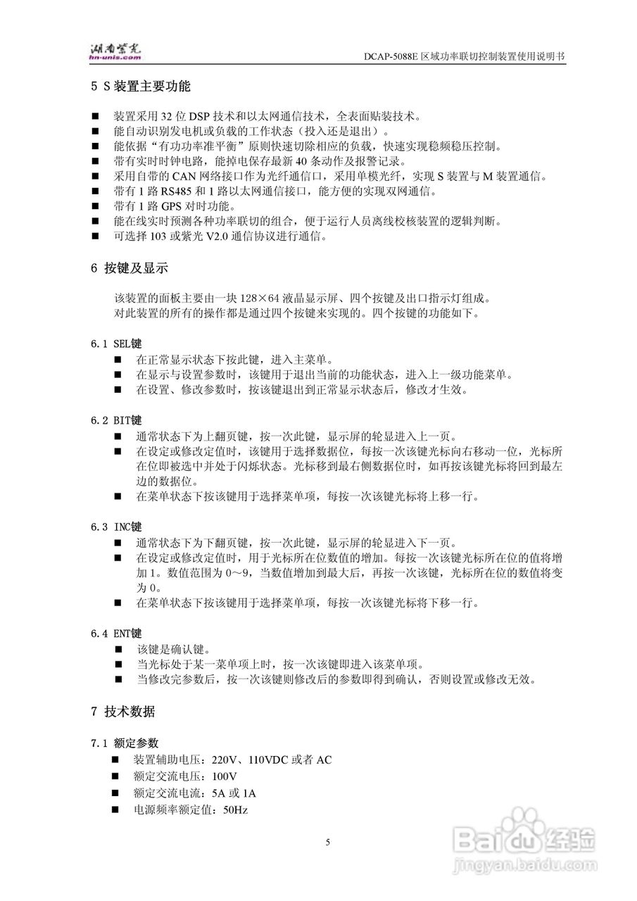
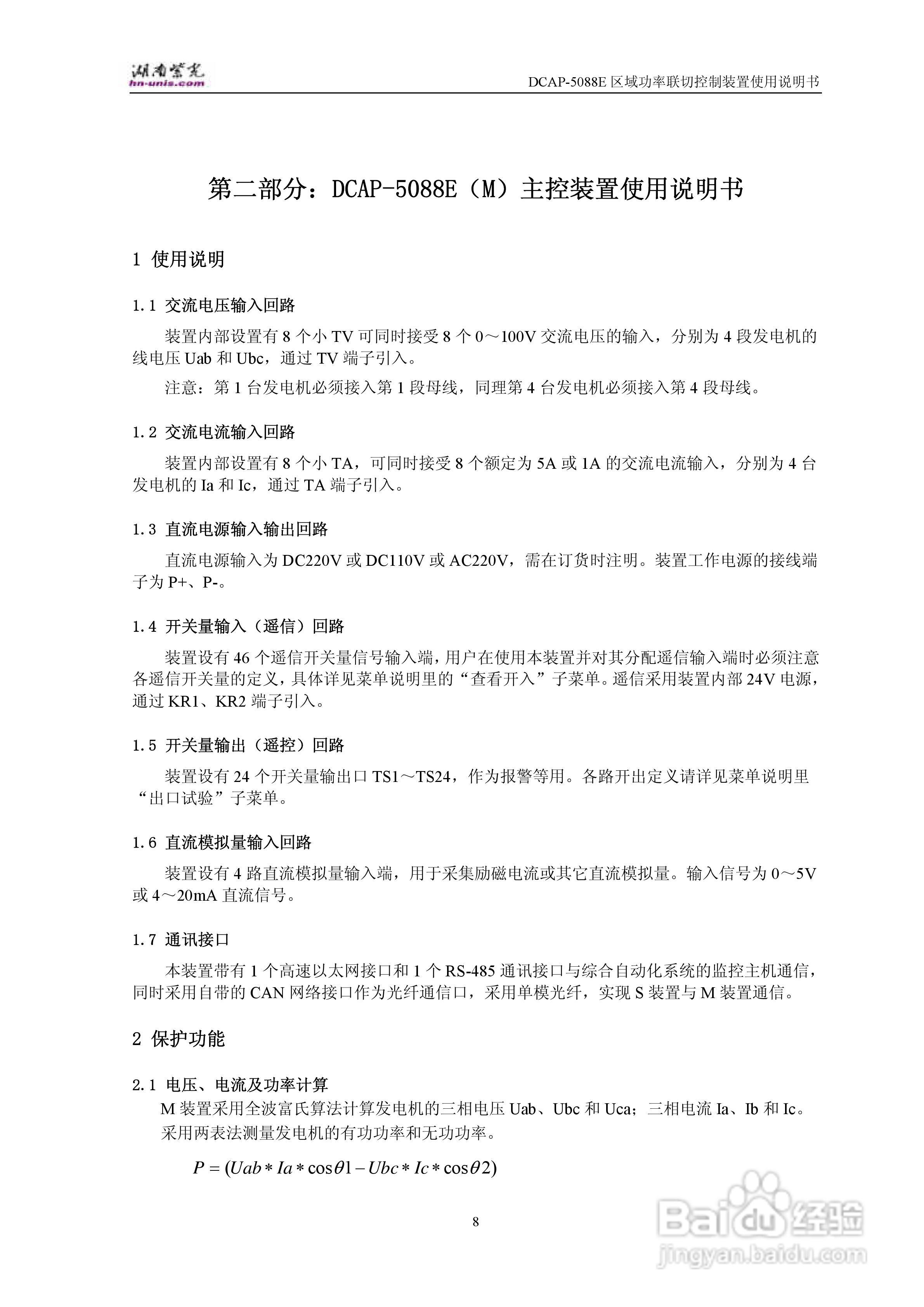
指南生活
首页
美食营养
手工爱好
生活家居
返回
指南生活
首页
美食营养
游戏数码
手工爱好
生活家居
健康养生
运动户外
职场理财
情感交际
母婴教育
时尚美容
知识问答
生活知识
搜索
紫光DCAP-5088E区域功率联切控制装置使用说明书:[1]
2026-03-05 17:55:57
本篇为《紫光DCAP-5088E区域功率联切控制装置使用说明书》,主要介绍该产品的使用方法以及常见故障解决方案。
(共篇)
下一篇:
声明:
本网站引用、摘录或转载内容仅供网站访问者交流或参考,不代表本站立场,如存在版权或非法内容,请联系站长删除,联系邮箱:site.kefu@qq.com。
相关推荐
紫光DCAP-5088I变压器过负荷联切装置使用说明书:[1]
阅读量:85
紫光DCAP-5088I变压器过负荷联切装置使用说明书:[3]
阅读量:70
紫光DCAP-5088I变压器过负荷联切装置使用说明书:[2]
阅读量:157
紫光DCAP-5230综合测控装置使用说明书:[1]
阅读量:120
紫光DCAP-5230B综合测控装置使用说明书:[1]
阅读量:181
猜你喜欢
什么是鹅掌风
载体是什么意思
现在买什么股票最好
去厦门旅游要带什么
waiting for you什么意思
二百五什么意思
待机是什么意思
送什么礼物给妈妈
lonely是什么意思
404 not found是什么意思
猜你喜欢
mad是什么意思
伏特加属于什么酒
满腹经纶的意思
4k是什么意思
脱产学习是什么意思
秉性的意思
什么枪战游戏好玩
干涸的意思
什么药补肾好
体无完肤的意思