指南生活
首页
美食营养
手工爱好
生活家居
返回
指南生活
首页
美食营养
游戏数码
手工爱好
生活家居
健康养生
运动户外
职场理财
情感交际
母婴教育
时尚美容
知识问答
生活知识
生活百科
搜索
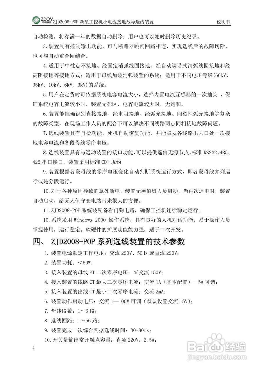
ZJD2008-POP新型工控机小电流接地选线装置使用说明书:[1]
2026-03-29 15:19:09
本篇为《ZJD2008-POP新型工控机小电流接地选线装置使用说明书》,主要介绍该产品的使用方法以及常见故障解决方案。
(共篇)
下一篇:
声明:
本网站引用、摘录或转载内容仅供网站访问者交流或参考,不代表本站立场,如存在版权或非法内容,请联系站长删除,联系邮箱:site.kefu@qq.com。
相关推荐
凌华工控机主板设置教程
阅读量:156
工控机重装系统步骤
阅读量:183
安装工控机的大致流程
阅读量:189
4G工控机常见问题详解
阅读量:135
如何挑选一款合适的工控机
阅读量:67
猜你喜欢
hurt怎么读
第一次怎么进去
政治面貌怎么填写
甄嬛怎么读
手游英雄联盟怎么下载
怎么搜索图片
怎么清理电脑垃圾
ps怎么旋转图片
我的世界怎么设置家
秋葵怎么做好吃
猜你喜欢
怎么保护牙齿
工作述职报告怎么写
养的五笔怎么打
wifi万能钥匙怎么用
健康证怎么办
英语怎么学
蜜蜡是怎么形成的
共享打印机怎么设置
心怎么叠
尿液发黄是怎么回事