指南生活
首页
美食营养
手工爱好
生活家居
返回
指南生活
首页
美食营养
游戏数码
手工爱好
生活家居
健康养生
运动户外
职场理财
情感交际
母婴教育
时尚美容
知识问答
生活知识
搜索
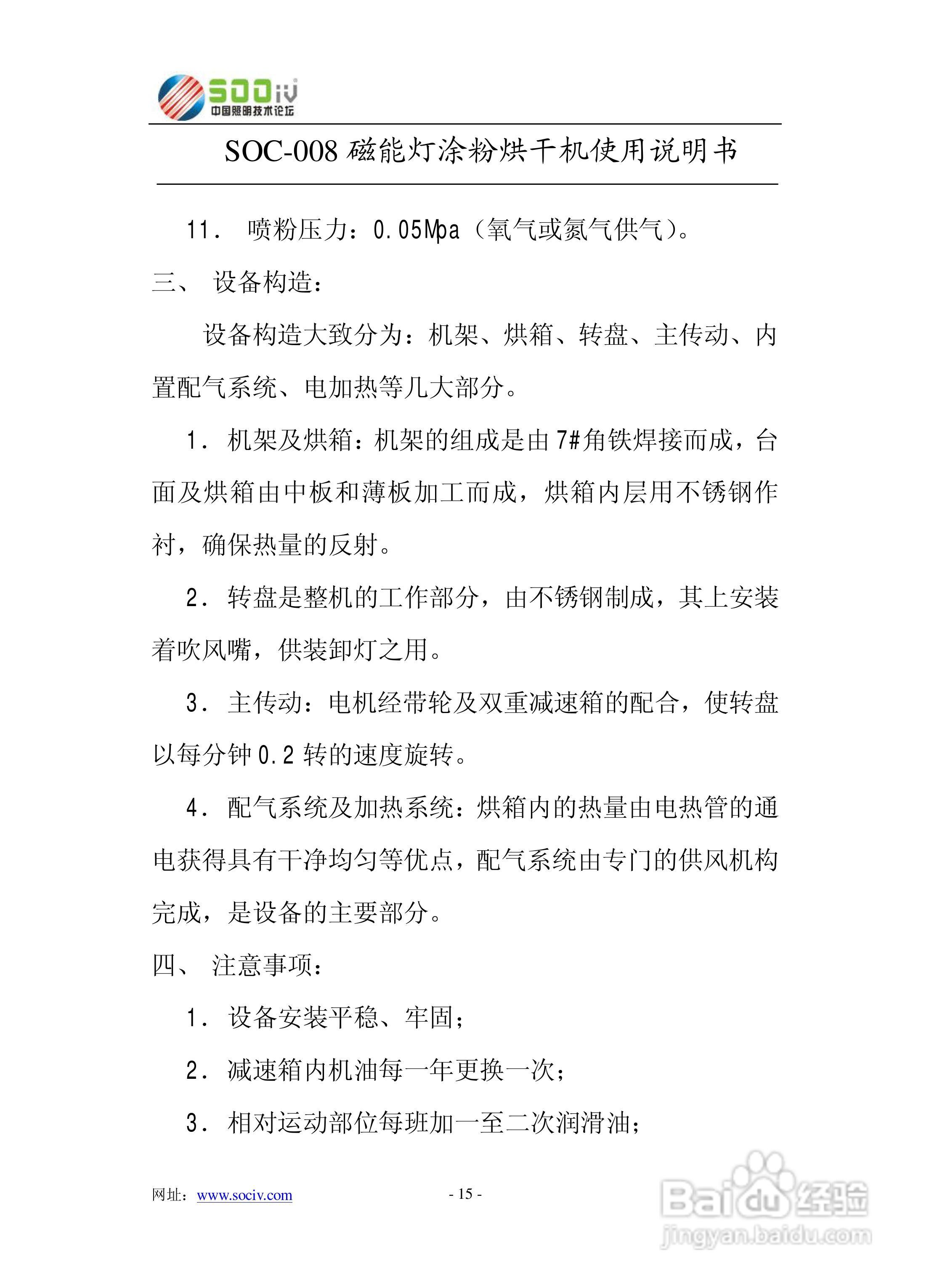
SOC-008磁能灯涂粉烘干机使用说明书:[2]
2026-03-06 03:38:51
本篇为《SOC-008磁能灯涂粉烘干机使用说明书》,主要介绍该产品的使用方法以及常见故障解决方案。
(共篇)
上一篇:
声明:
本网站引用、摘录或转载内容仅供网站访问者交流或参考,不代表本站立场,如存在版权或非法内容,请联系站长删除,联系邮箱:site.kefu@qq.com。
相关推荐
家用烘干机怎么选择
阅读量:128
智能烘干机方案
阅读量:169
竹笋烘干机的烘干工艺
阅读量:146
佛手烘干机烘干流程详解
阅读量:131
桑葚烘干机的作用,桑椹烘干机的使用
阅读量:125
猜你喜欢
南沙群岛旅游
淘宝手机店铺怎么装修
奔驰b200怎么样
哈尔滨旅游攻略
电脑c盘哪些文件可以删除
旅游团查询
野三坡景区
word里面怎么打勾
感冒可以喝牛奶
炒河粉怎么做好吃
猜你喜欢
无线网信号差怎么办
火龙果可以减肥吗
风险评估报告怎么写
欢迎词怎么写
lol怎么亮徽章
窑湾古镇旅游攻略
木兰山风景区
文件删除不了怎么办
毕业感言怎么写
绍兴旅游景点大全