指南生活
首页
美食营养
手工爱好
生活家居
返回
指南生活
首页
美食营养
游戏数码
手工爱好
生活家居
健康养生
运动户外
职场理财
情感交际
母婴教育
时尚美容
搜索
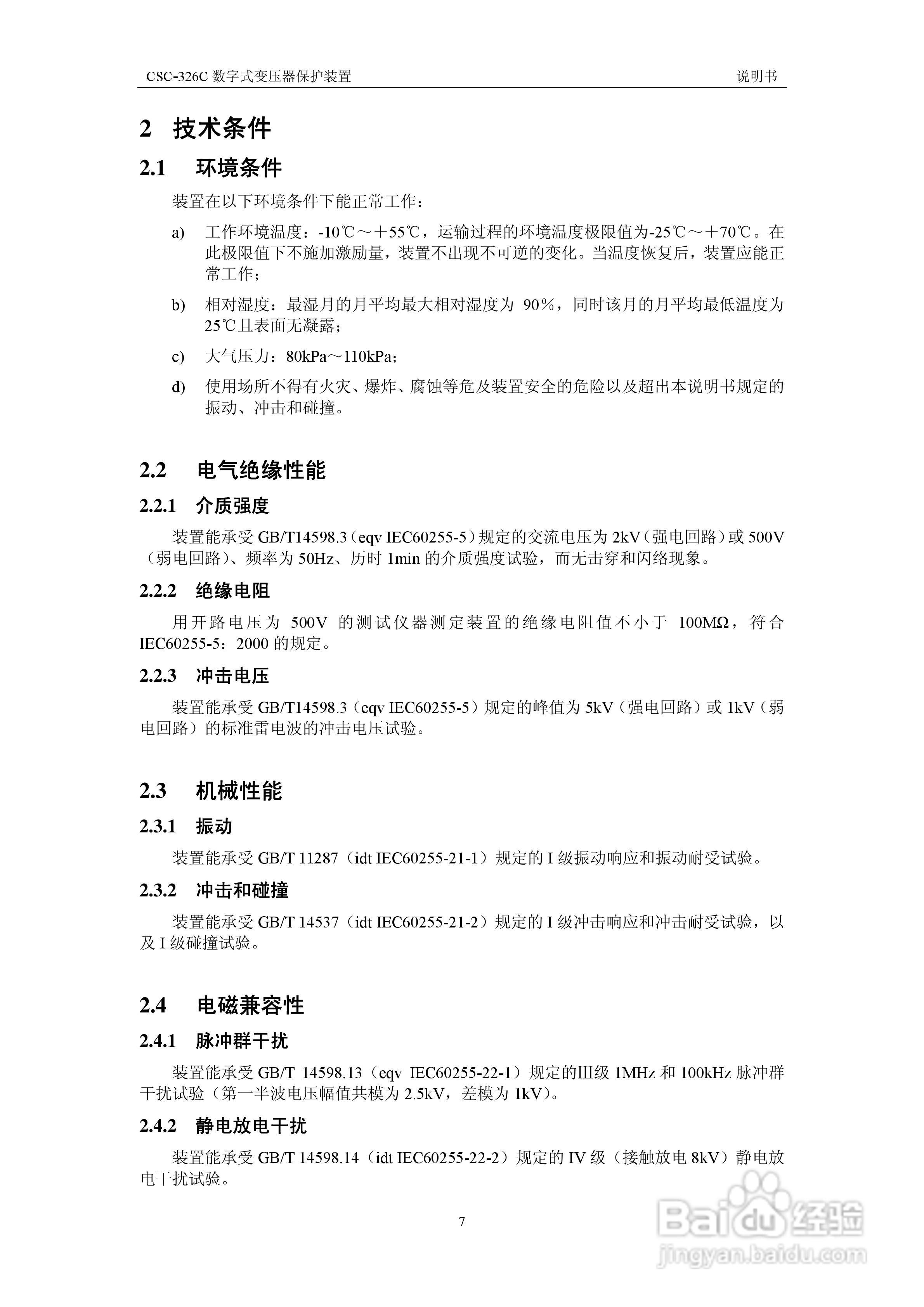
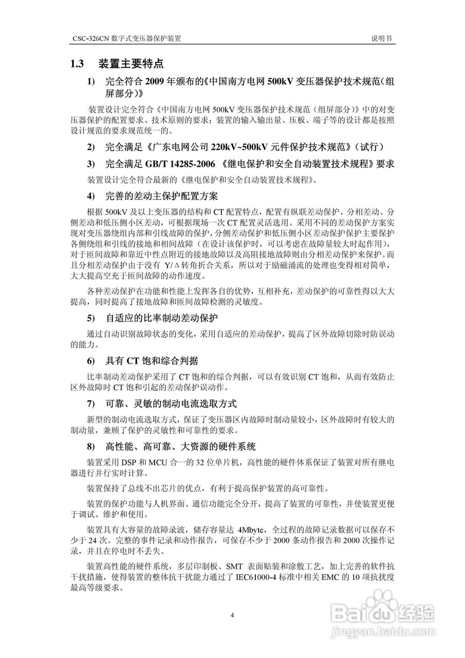
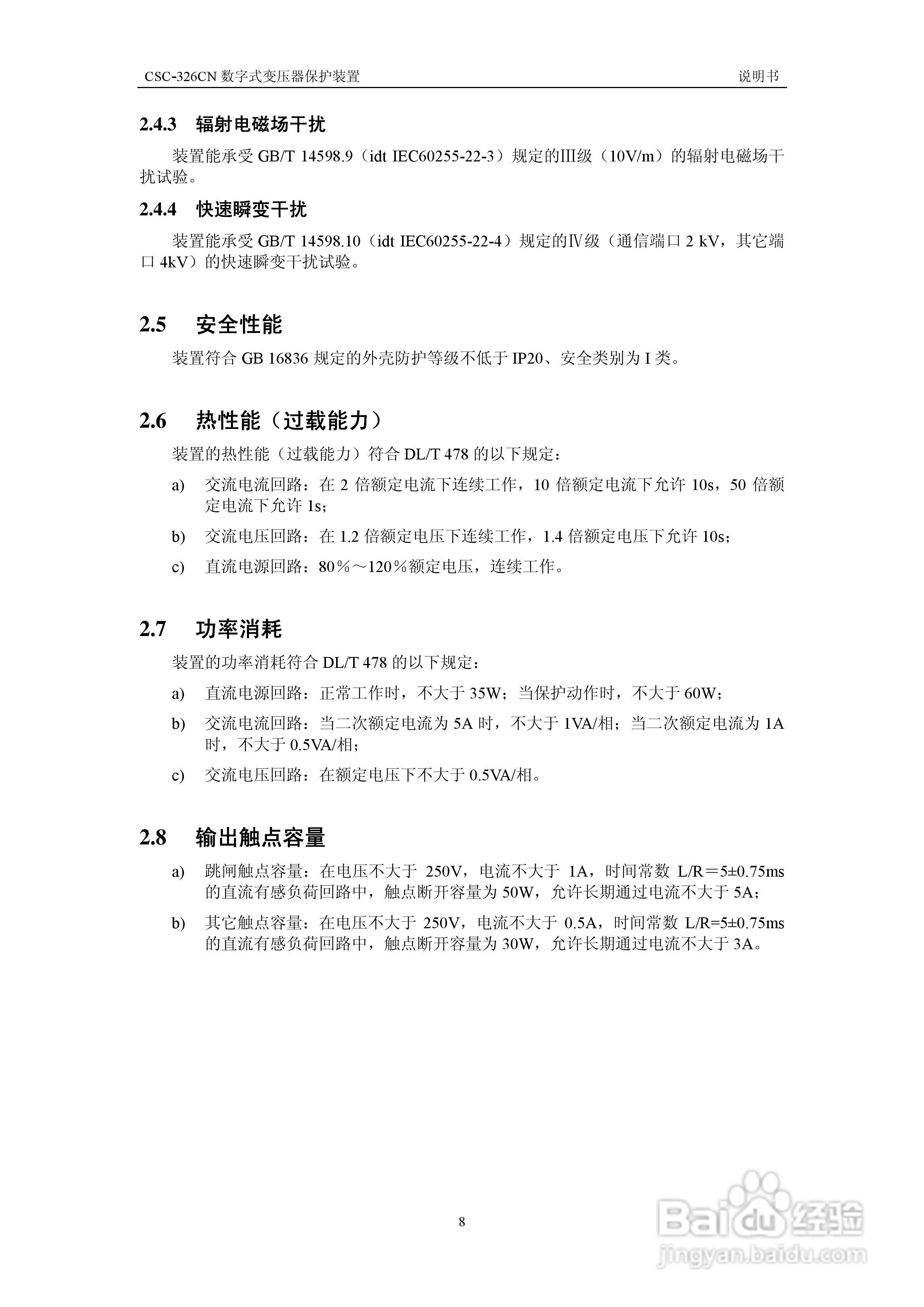
CSC-326CN数字式变压器保护装置说明书:[2]
2025-10-23 14:54:27
本篇为《CSC-326CN数字式变压器保护装置说明书》,主要介绍该产品的使用方法以及常见故障解决方案。
(共篇)
上一篇:
|
下一篇:
声明:
本网站引用、摘录或转载内容仅供网站访问者交流或参考,不代表本站立场,如存在版权或非法内容,请联系站长删除,联系邮箱:site.kefu@qq.com。
相关推荐
刀塔dota2官方网站首页如何进入?
阅读量:129
数据库错误:saving change is not permitted
阅读量:106
教你一招给PDF文档添加删除线
阅读量:174
如何更改Adobe Acrobat中书签字体的外观
阅读量:33
手机WPS怎么关闭广告
阅读量:79
猜你喜欢
万人空巷是什么意思
什么牌子空调好
焕然一新是什么意思
trace是什么意思
苏菲是什么
卸磨杀驴是什么意思
combo是什么意思
运动会作文300字
zzp什么意思
什么是计划经济
猜你喜欢
无与伦比是什么意思
appear是什么意思
bh是什么意思
神犬小七是什么狗
数字货币是什么意思
维生素b6的作用
怨天尤人是什么意思
白羊女和什么座最配
淘宝小号是什么意思
二月开什么花