指南生活
首页
美食营养
手工爱好
生活家居
返回
指南生活
首页
美食营养
游戏数码
手工爱好
生活家居
健康养生
运动户外
职场理财
情感交际
母婴教育
时尚美容
知识问答
生活知识
搜索
佳能电子投影仪SX7MarKll SX60使用说明书:[13]
2025-12-16 04:08:15
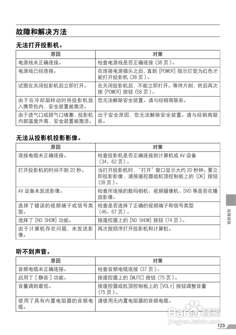
本篇为《佳能电子投影仪SX7MarKll SX60使用说明书》,主要介绍该产品的使用方法以及常见故障解决方案。
(共篇)
上一篇:
|
下一篇:
声明:
本网站引用、摘录或转载内容仅供网站访问者交流或参考,不代表本站立场,如存在版权或非法内容,请联系站长删除,联系邮箱:site.kefu@qq.com。
相关推荐
佳能电子投影仪SX7MarKll SX60使用说明书:[11]
阅读量:55
佳能电子投影仪SX7MarKll SX60使用说明书:[10]
阅读量:127
佳能SX60投影仪使用说明书:[13]
阅读量:121
佳能SX60投影仪使用说明书:[7]
阅读量:170
佳能SX60投影仪使用说明书:[14]
阅读量:176
猜你喜欢
冰箱密封条不严怎么办
雪怎么画
怎么在网上开店
裙子的英语怎么写
淘宝怎么取消订单
我喜欢你韩语怎么写
鱼刺卡到喉咙怎么办
怎么样清理手机内存
情侣空间怎么解除
兰花怎么养殖方法和注意事项
猜你喜欢
卡西欧手表怎么调日期
湖南人怎么样
微信电脑版怎么加好友
节假日加班工资怎么算
东北农业大学怎么样
现代名图怎么样
剑圣怎么玩
二手车交易税怎么算
华硕bios怎么进入
哥白尼怎么死的