指南生活
首页
美食营养
手工爱好
生活家居
返回
指南生活
首页
美食营养
游戏数码
手工爱好
生活家居
健康养生
运动户外
职场理财
情感交际
母婴教育
时尚美容
知识问答
生活知识
搜索
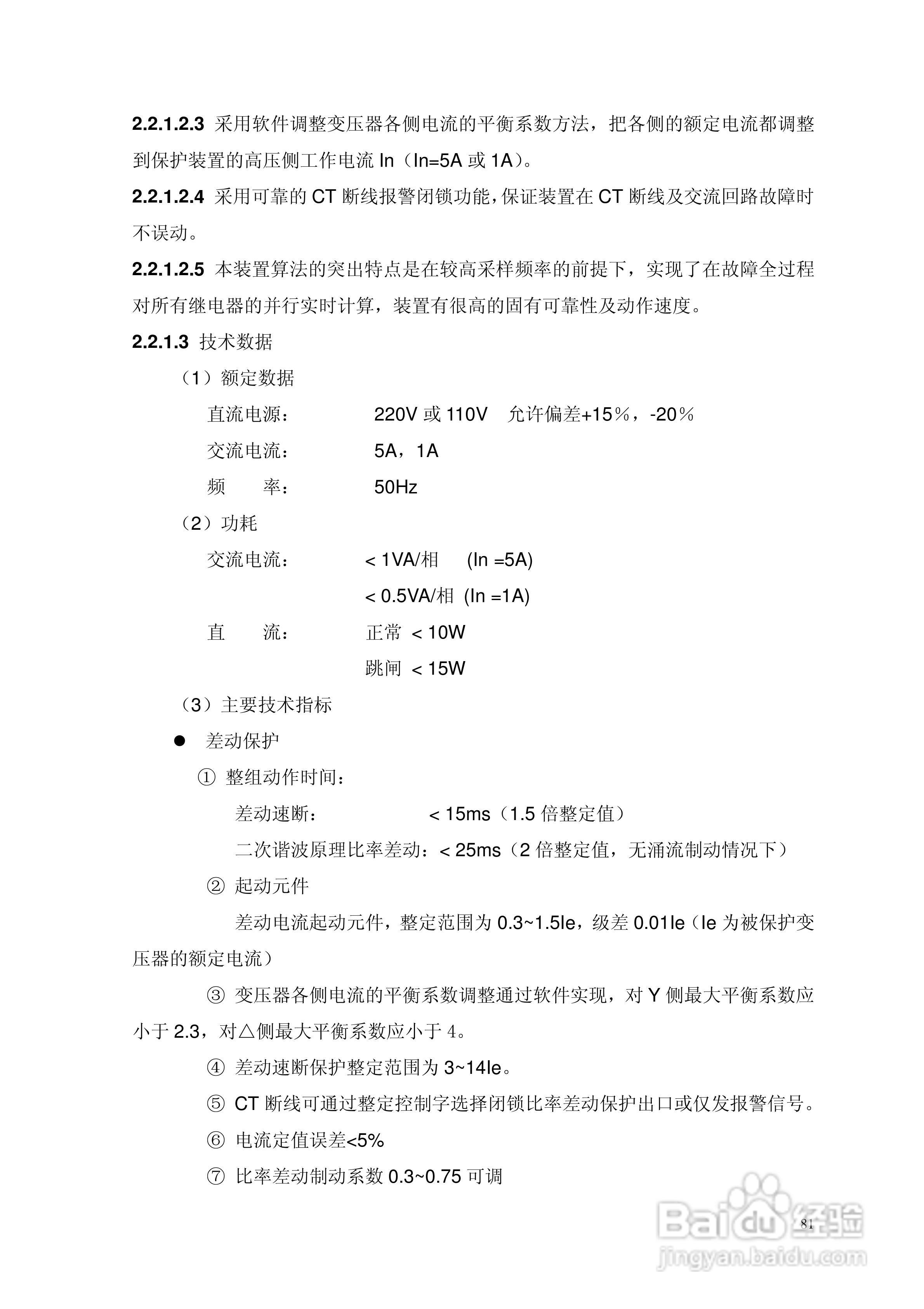
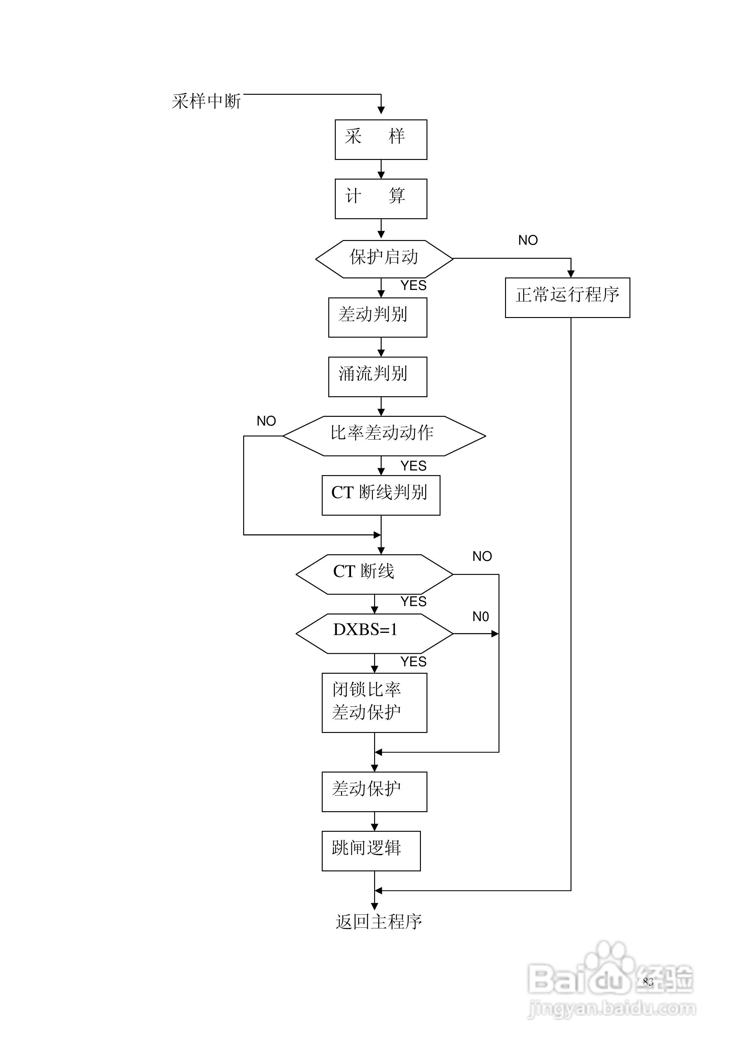
安瑞FSA-3104微机测控装置说明书:[11]
2026-01-17 21:26:21
本篇为《安瑞FSA-3104微机测控装置说明书》,主要介绍该产品的使用方法以及常见故障解决方案。
(共篇)
上一篇:
|
下一篇:
声明:
本网站引用、摘录或转载内容仅供网站访问者交流或参考,不代表本站立场,如存在版权或非法内容,请联系站长删除,联系邮箱:site.kefu@qq.com。
相关推荐
安瑞FSA-3104微机测控装置说明书:[12]
阅读量:185
安瑞FSA-3104微机测控装置说明书:[19]
阅读量:73
微机继电保护测试仪常见处理方法
阅读量:153
微机继电保护测试仪软件操作方法
阅读量:73
微机继电保护测试仪交流试验操作方法
阅读量:112
猜你喜欢
三围指什么
运动会报道稿200字
归脾丸的功效与作用和适用人群
什么是胎毒
太阳什么时候离我们最近
珠宝知识
鸡屎藤的功效与作用
消防安全手抄报知识
胡麻油的功效与作用
汕头有什么好玩的地方
猜你喜欢
有什么真好
什么时候喝牛奶
原来你什么都不要
木瓜的功效与作用禁忌
运动猝死
什么是资本主义国家
四妙丸的功效与作用
多人运动什么意思
运动会方队解说词
草莓的营养价值及功效与作用