指南生活
首页
美食营养
手工爱好
生活家居
返回
指南生活
首页
美食营养
游戏数码
手工爱好
生活家居
健康养生
运动户外
职场理财
情感交际
母婴教育
时尚美容
知识问答
生活知识
搜索
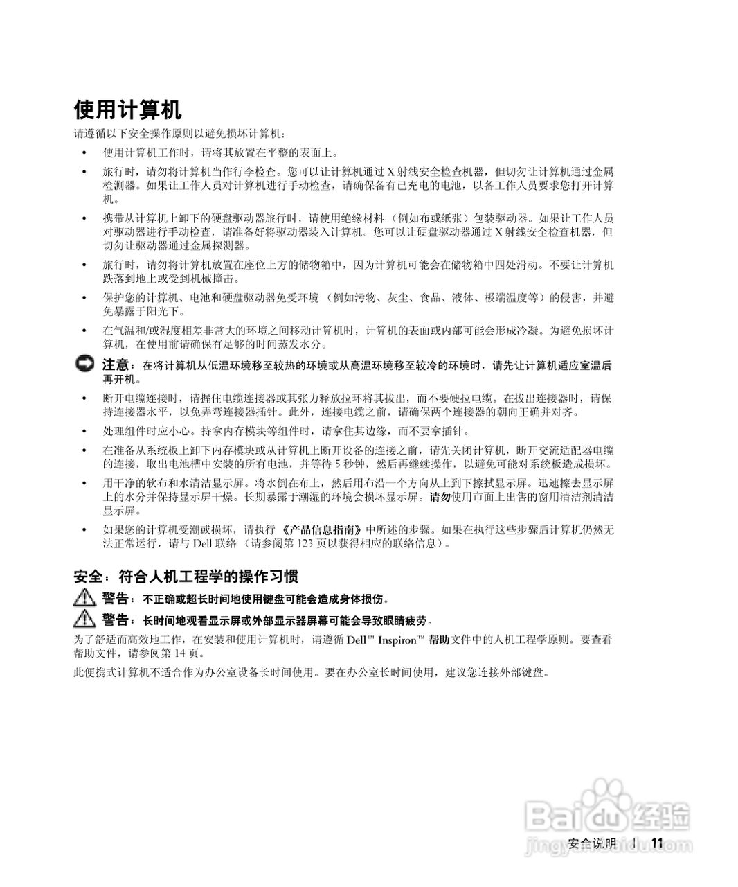
戴尔Inspiron 9100笔记本电脑使用说明书:[2]
2026-01-01 11:16:28
本篇为《戴尔Inspiron 9100笔记本电脑使用说明书》,主要介绍该产品的使用方法以及常见故障解决方案。
(共篇)
下一篇:
声明:
本网站引用、摘录或转载内容仅供网站访问者交流或参考,不代表本站立场,如存在版权或非法内容,请联系站长删除,联系邮箱:site.kefu@qq.com。
相关推荐
戴尔Inspiron 9100笔记本电脑使用说明书:[9]
阅读量:163
戴尔Inspiron 9100笔记本电脑使用说明书:[10]
阅读量:35
DELL戴尔Inspiron 500m笔记本电脑使用说明书:[2]
阅读量:143
戴尔Inspiron 8000笔记本电脑使用说明书:[2]
阅读量:153
戴尔Inspiron 8200笔记本电脑使用说明书:[2]
阅读量:55
猜你喜欢
淘宝直通车是什么
month什么意思
莱姆病是什么病
健康管理师是干什么的
商标是什么
pull是什么意思
什么是app
什么是印花税
肚子痛是什么原因
考会计证需要什么学历
猜你喜欢
送男朋友什么礼物好
押一付三什么意思
wcb是什么材质
8月15日是什么节日
什么是目标管理
红酒什么时候喝最好
ciq是什么意思
什么是职业规划
花青素是什么
enzo是什么牌子