指南生活
首页
美食营养
手工爱好
生活家居
返回
指南生活
首页
美食营养
游戏数码
手工爱好
生活家居
健康养生
运动户外
职场理财
情感交际
母婴教育
时尚美容
知识问答
生活知识
生活百科
搜索
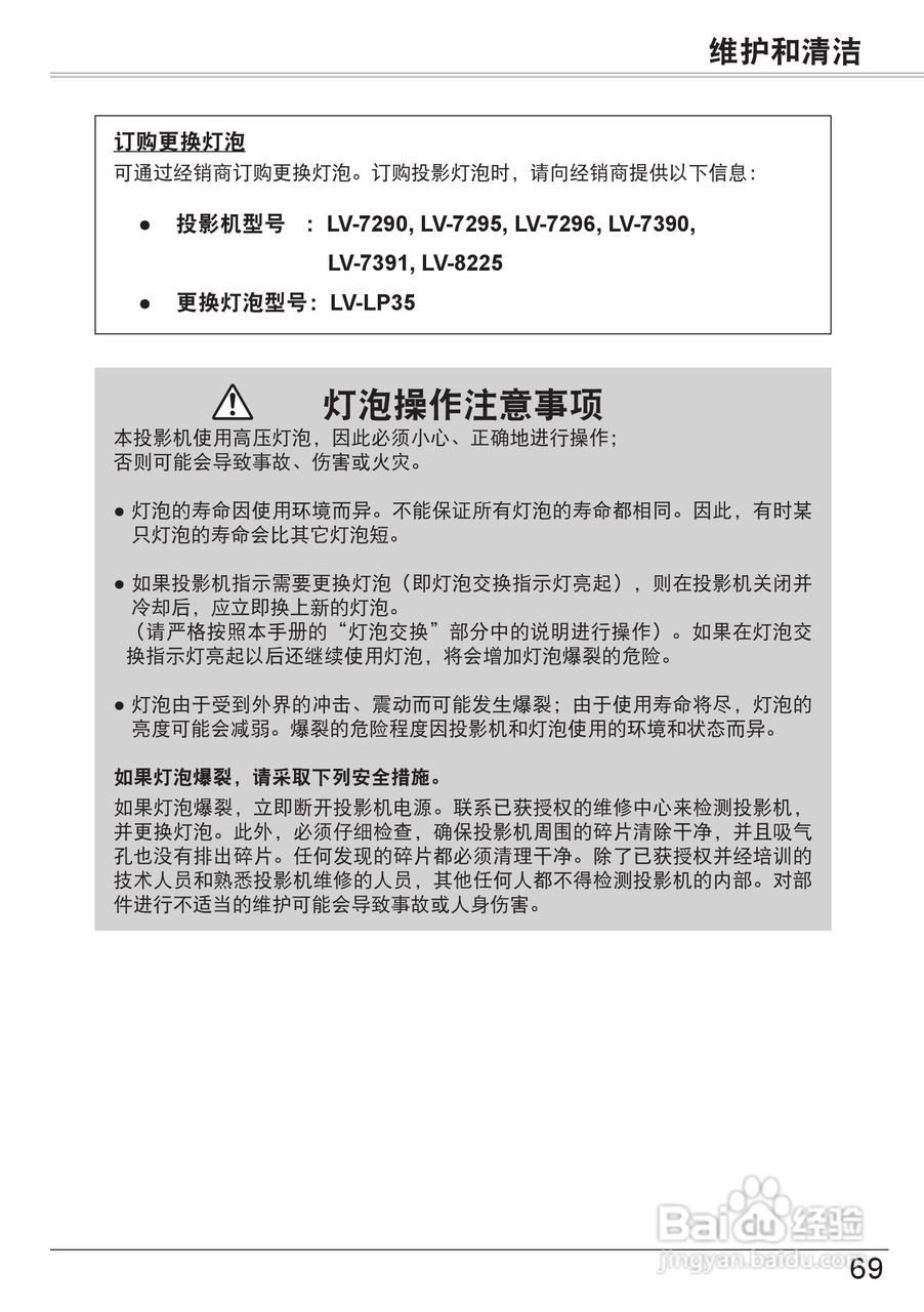
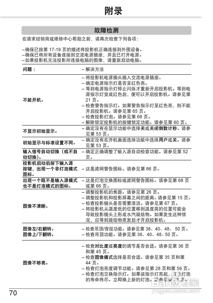
佳能LV-7290投影机使用说明书:[7]
2026-04-07 08:55:10
本篇为《佳能LV-7290投影机使用说明书》,主要介绍该产品的使用方法以及常见故障解决方案。
(共篇)
上一篇:
|
下一篇:
声明:
本网站引用、摘录或转载内容仅供网站访问者交流或参考,不代表本站立场,如存在版权或非法内容,请联系站长删除,联系邮箱:site.kefu@qq.com。
相关推荐
佳能LV-7290投影机使用说明书:[9]
阅读量:147
佳能LV-8300投影机使用说明书:[7]
阅读量:120
佳能LV-7370投影机使用说明书:[7]
阅读量:124
投影机怎样连接使用
阅读量:174
投影机重影怎么调整
阅读量:97
猜你喜欢
国家机构实行什么原则
什么是校园文化
七叶神安滴丸的功效与作用
党的基本知识
五味子的功效与作用及禁忌
运动训练专业
江西有什么旅游景点
什么是工业4.0
女朋友过生日送什么好
红花籽油的功效与作用
猜你喜欢
十二月开什么花
手表知识
什么食物降火
喜大普奔什么意思
挖墙脚什么意思
鹿血酒的功效与作用
徐悲鸿以画什么闻名世界
枸杞的作用
大姨妈什么意思
桂皮的功效与作用