指南生活
首页
美食营养
手工爱好
生活家居
返回
指南生活
首页
美食营养
游戏数码
手工爱好
生活家居
健康养生
运动户外
职场理财
情感交际
母婴教育
时尚美容
知识问答
生活知识
生活百科
搜索
惠普(康柏) HP vp6320 Digital Projector投影机说明:[6]
2026-04-22 01:35:14
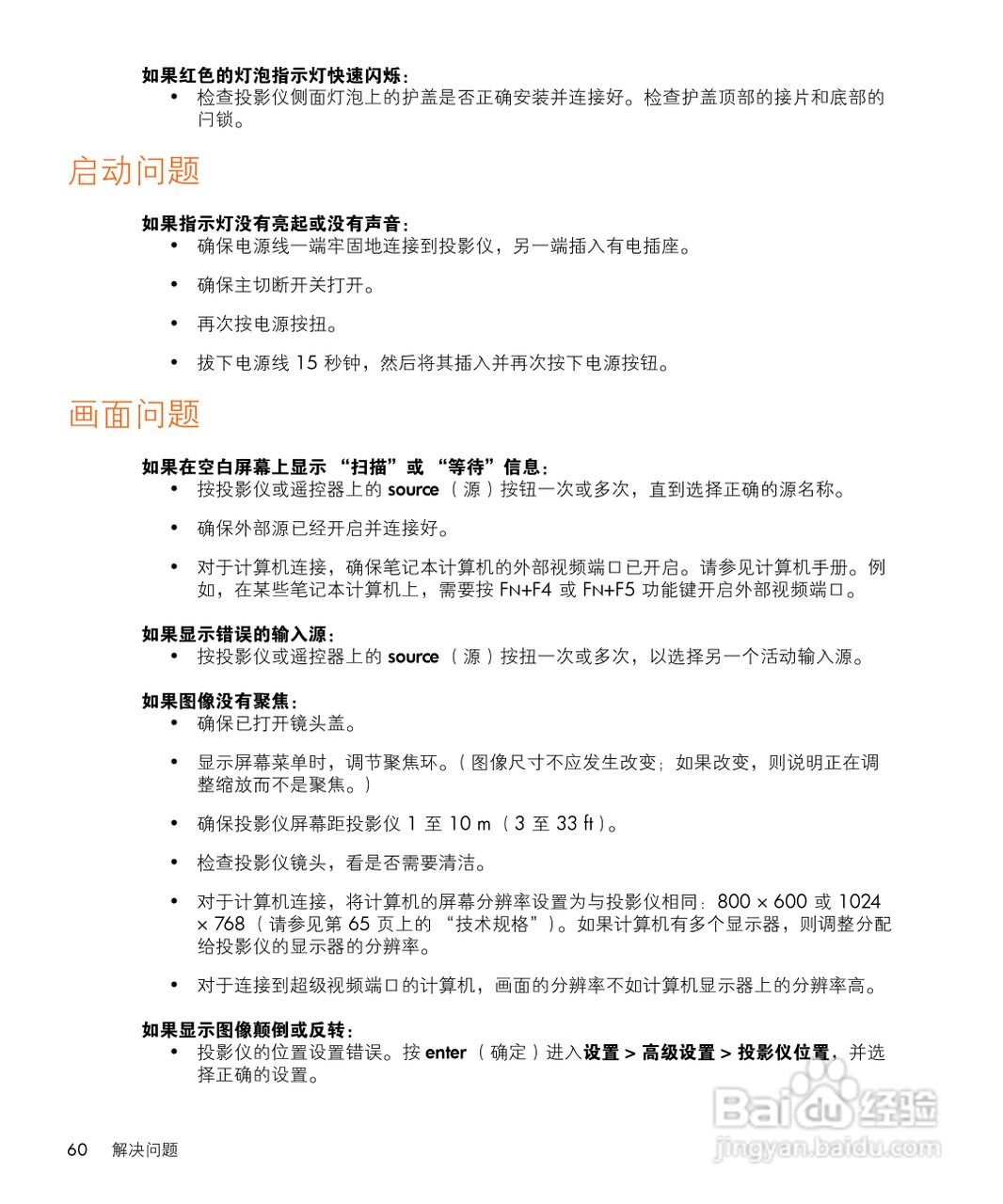
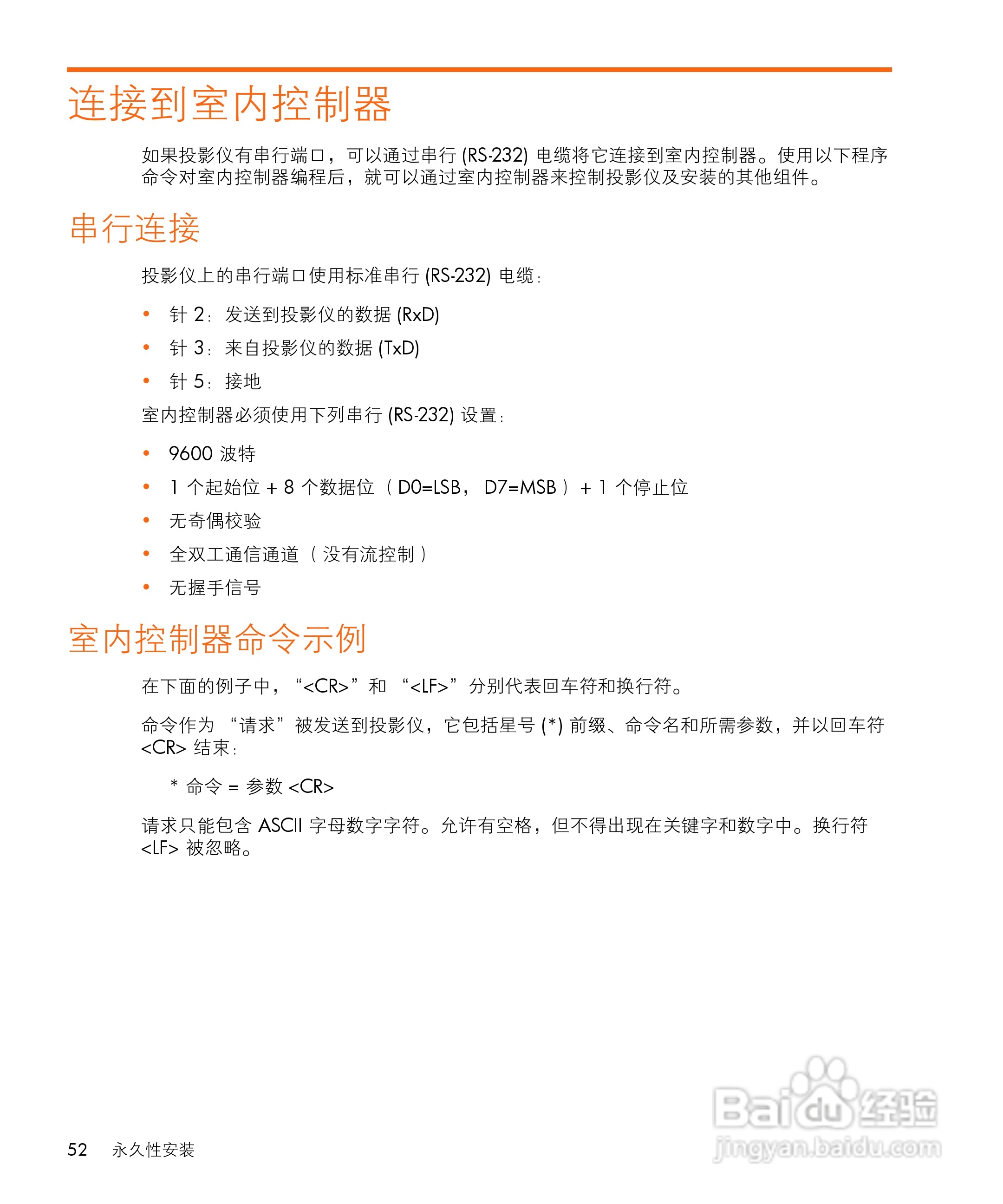
本篇为《惠普(康柏) HP vp6320 Digital Projector投影机说明》,主要介绍该产品的使用方法以及常见故障解决方案。
(共篇)
上一篇:
|
下一篇:
声明:
本网站引用、摘录或转载内容仅供网站访问者交流或参考,不代表本站立场,如存在版权或非法内容,请联系站长删除,联系邮箱:site.kefu@qq.com。
相关推荐
惠普(康柏) HP vp6311 Digital Projector投影机说明:[6]
阅读量:53
惠普(康柏) HP vp6320 Digital Projector投影机说明:[8]
阅读量:98
惠普(康柏) HP vp6315 Digital Projector投影机说明:[6]
阅读量:86
惠普(康柏) HP vp6210 Digital Projector投影机说明:[3]
阅读量:92
惠普(康柏) HP vp6310 Digital Projector投影机说明:[1]
阅读量:80
猜你喜欢
桂圆壳的功效与作用
孕婴知识
什么是ceo
什么是供应链金融
荷叶茶有什么功效
鱼的尾巴像什么
习信安全知识竞赛下载
田基黄的功效与作用
湖南有什么好玩的
运动让生活更美好
猜你喜欢
花椒的作用
天文知识
我运动我快乐
茯苓功效与作用
最近有什么好玩的游戏
鸡蛋果的功效与作用
知识库
骨碎补的功效与作用
活塞运动是什么
知识产权顾问