指南生活
首页
美食营养
手工爱好
生活家居
返回
指南生活
首页
美食营养
游戏数码
手工爱好
生活家居
健康养生
运动户外
职场理财
情感交际
母婴教育
时尚美容
知识问答
生活知识
生活百科
搜索
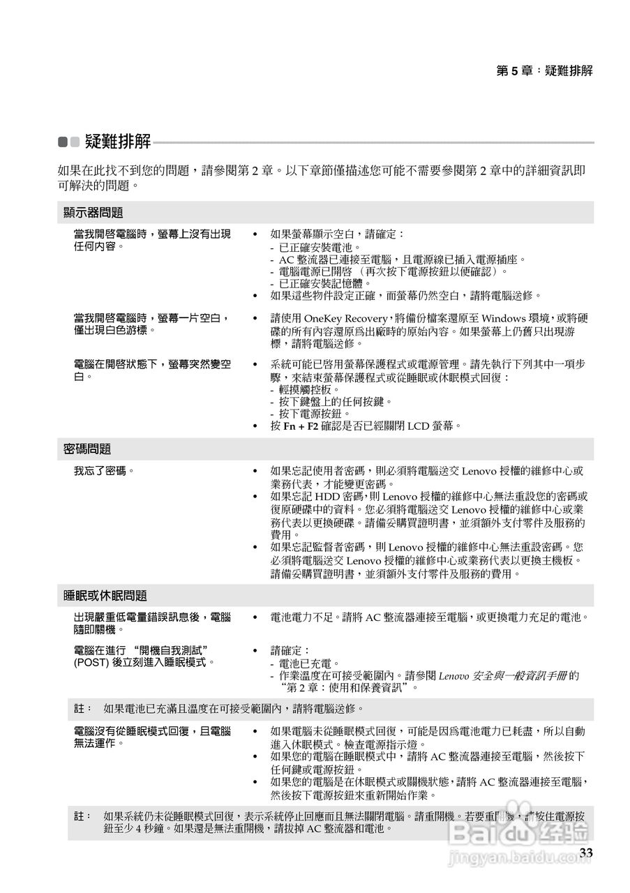
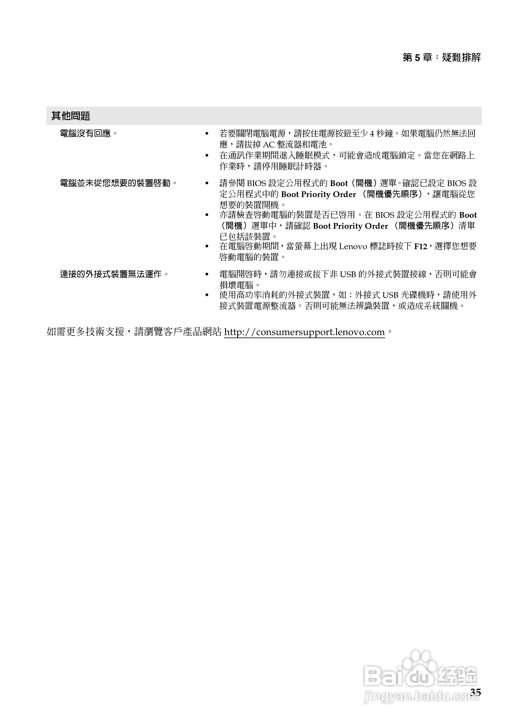
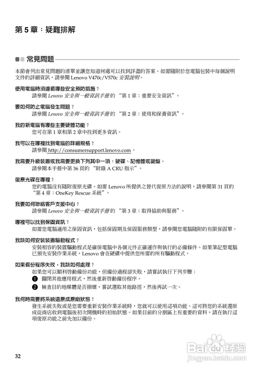
联想V470c笔记本电脑使用说明书:[4]
2026-05-15 06:13:05
本篇为《联想V470c笔记本电脑使用说明书》,主要介绍该产品的使用方法以及常见故障解决方案。
(共篇)
上一篇:
|
下一篇:
声明:
本网站引用、摘录或转载内容仅供网站访问者交流或参考,不代表本站立场,如存在版权或非法内容,请联系站长删除,联系邮箱:site.kefu@qq.com。
相关推荐
联想V470c笔记本电脑使用说明书:[1]
阅读量:118
戴尔v5480系列怎么设置U盘启动
阅读量:170
修改系统设置解决win7连接蓝牙问题
阅读量:195
u深度diskgenius怎样进行文件永久删除
阅读量:135
怎样扫描检测usb device的硬件改动?
阅读量:130
猜你喜欢
pad是什么意思
5g网络什么时候普及
ems是什么
sg是什么意思
舆论是什么意思
真爱是什么
空调不制冷是什么原因
order是什么意思
为老不尊是什么意思
轻诺必寡信什么意思
猜你喜欢
前额头痛是什么原因
4月8日是什么星座
今年是农历什么年
一举两得是什么生肖
无创dna是检查什么的
for什么意思
提存是什么意思
mcv是什么意思
哟西是什么意思
2月2日是什么星座