指南生活
首页
美食营养
手工爱好
生活家居
返回
指南生活
首页
美食营养
游戏数码
手工爱好
生活家居
健康养生
运动户外
职场理财
情感交际
母婴教育
时尚美容
知识问答
生活知识
生活百科
搜索
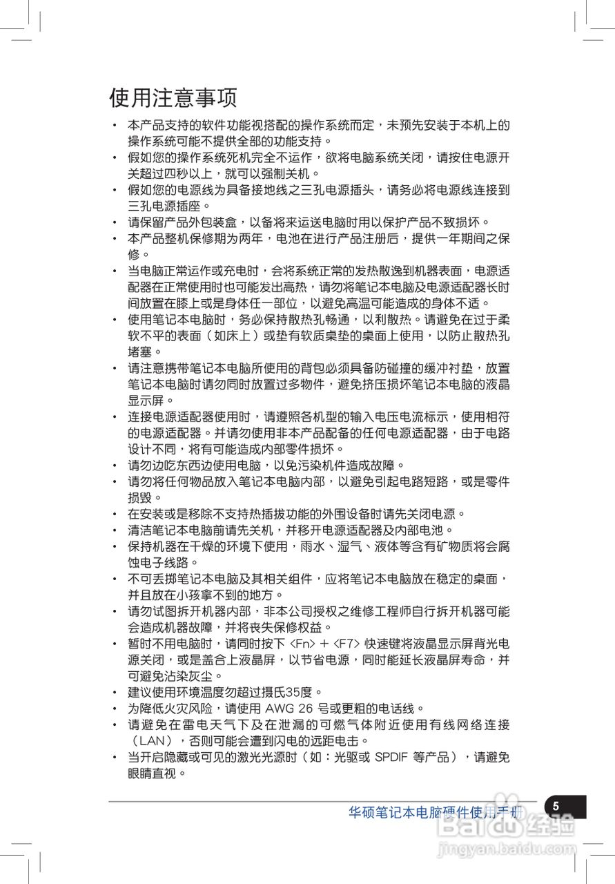
华硕C4965笔记本电脑使用手册:[1]
2026-04-23 01:33:51
本篇为《华硕C4965笔记本电脑使用手册》,主要介绍该产品的使用方法以及常见故障解决方案。
(共篇)
下一篇:
声明:
本网站引用、摘录或转载内容仅供网站访问者交流或参考,不代表本站立场,如存在版权或非法内容,请联系站长删除,联系邮箱:site.kefu@qq.com。
相关推荐
门禁一卡通系统工程
阅读量:52
技嘉GV-NX98X1GHI-B显卡使用说明书:[1]
阅读量:193
解决方案之itunes11 启动失败 报错520e4d27
阅读量:52
创业开动漫店有哪些进货方法?
阅读量:170
网站整站优化具体步骤
阅读量:119
猜你喜欢
什么叫信托
什么是反刍动物
校园防火安全知识
明星养小鬼什么意思
现在学什么技术好
休闲运动
有什么电影好看
母婴知识
合欢皮的功效与作用
山楂叶的功效与作用
猜你喜欢
核桃分心木泡水喝的功效与作用
尘埃什么意思
运动鞋批发网
幼儿园运动会反思
无花果的作用
2012年什么年
黄栀子的功效与作用
苹果醋的功效与作用
脖子短适合什么发型
知识产权