指南生活
首页
美食营养
手工爱好
生活家居
返回
指南生活
首页
美食营养
游戏数码
手工爱好
生活家居
健康养生
运动户外
职场理财
情感交际
母婴教育
时尚美容
知识问答
生活知识
搜索
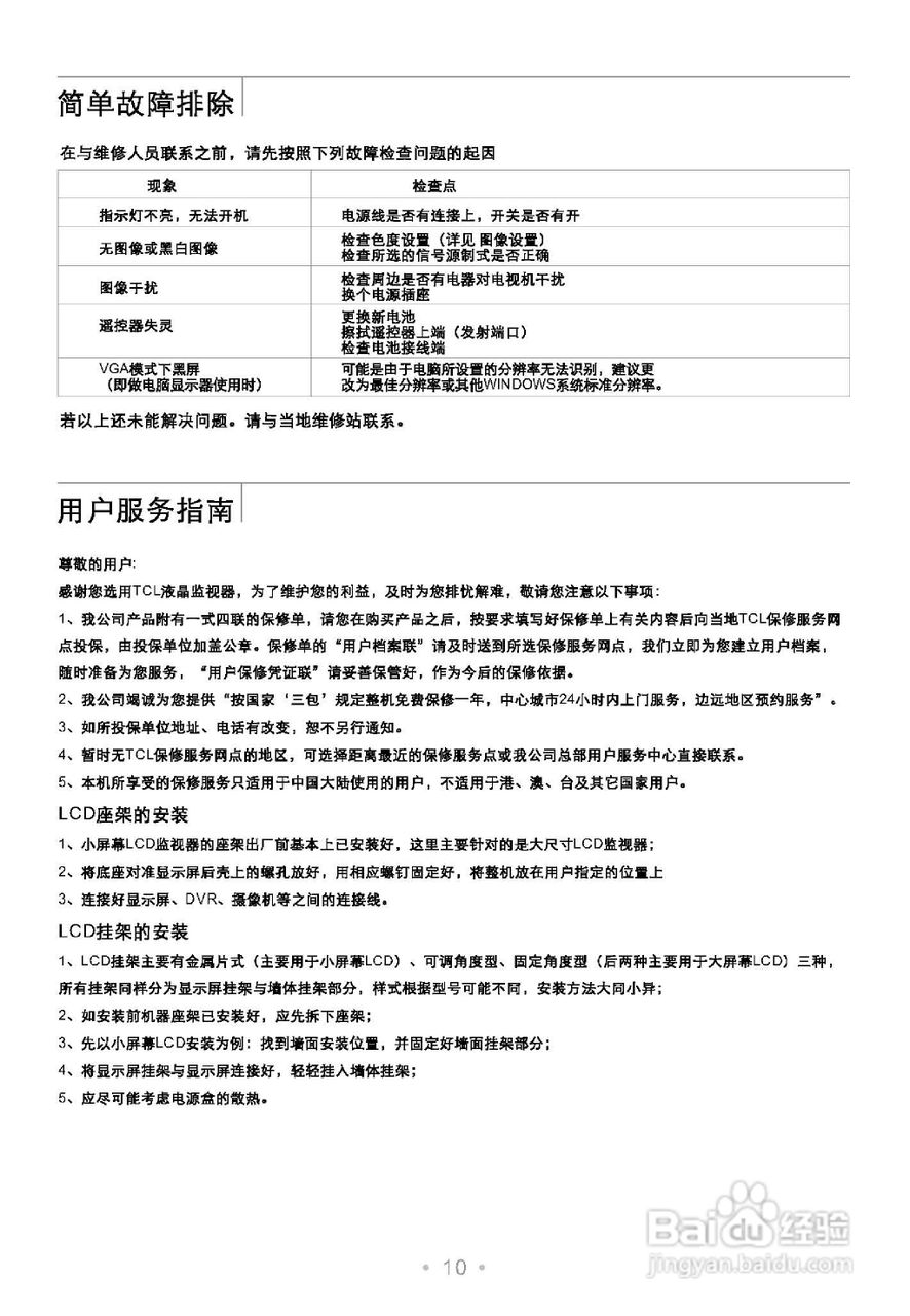
TCL王牌ML19监视器使用说明书
2026-01-01 04:03:55
/>
/>
/>
/>
/>
声明:
本网站引用、摘录或转载内容仅供网站访问者交流或参考,不代表本站立场,如存在版权或非法内容,请联系站长删除,联系邮箱:site.kefu@qq.com。
相关推荐
TCL王牌ML20监视器使用说明书:[1]
阅读量:124
TCL王牌ML20监视器使用说明书:[4]
阅读量:124
TCL王牌ML37F监视器使用说明书:[3]
阅读量:71
使用说明书封面怎么做
阅读量:147
使用说明书wf2651使用指南
阅读量:144
猜你喜欢
香港什么药值得买
开宠物医院需要什么
别具一格是什么意思
sean什么意思
股票做t是什么意思
就业协议书有什么用
殊途同归是什么意思
foolish是什么意思
无理取闹的意思
station是什么意思
猜你喜欢
cellular是什么意思
地毯的意思
梦见抓鱼是什么意思
五音不全适合唱什么歌
签字笔什么牌子好
生日祝福语 简短独特
小孩奶粉什么牌子好
咀嚼是什么意思
破绽是什么意思
淘宝直通车是什么意思