指南生活
首页
美食营养
手工爱好
生活家居
返回
指南生活
首页
美食营养
游戏数码
手工爱好
生活家居
健康养生
运动户外
职场理财
情感交际
母婴教育
时尚美容
知识问答
生活知识
生活百科
搜索
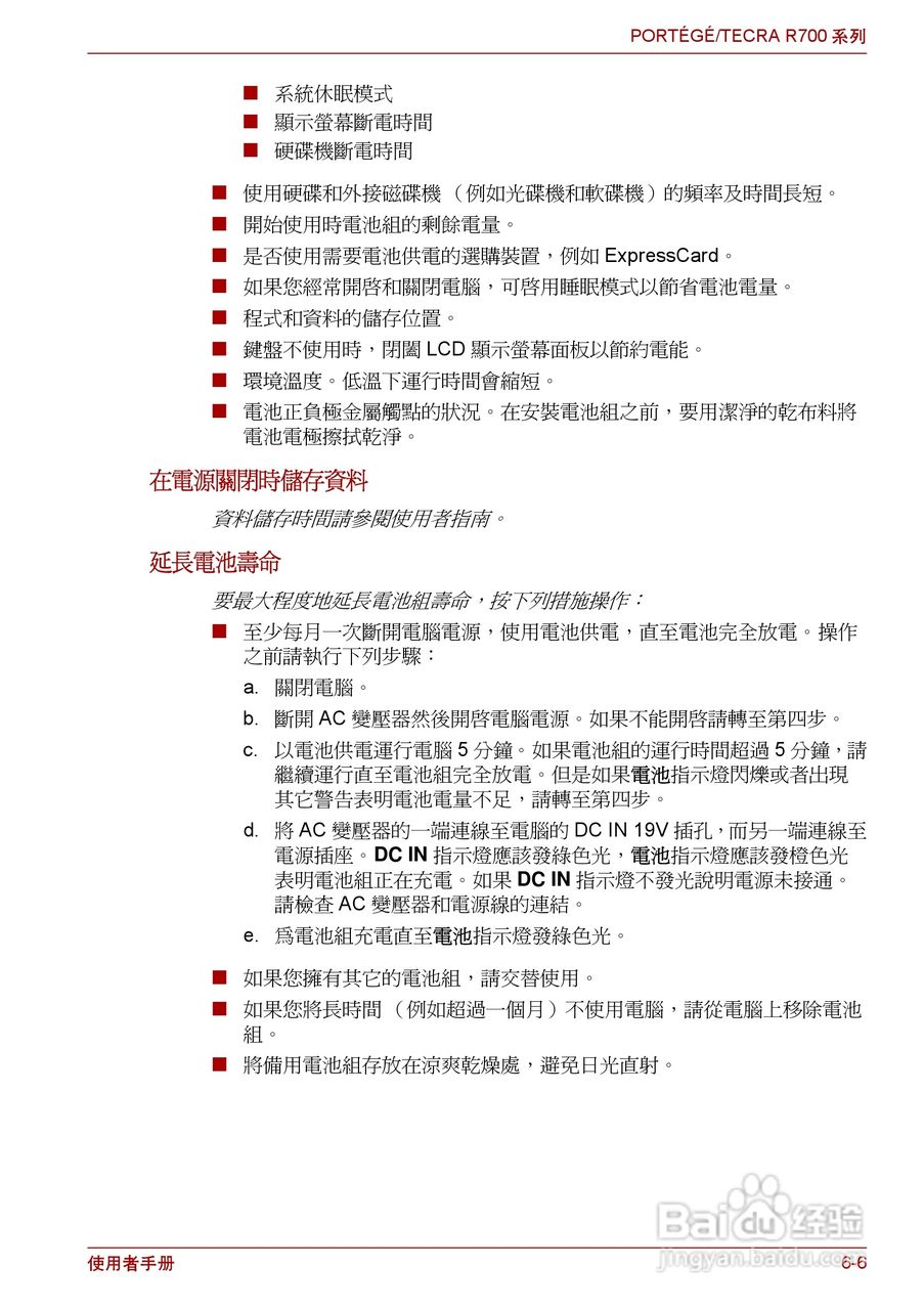
东芝PORTEGE R700笔记本电脑使用说明书:[13]
2026-04-17 10:10:41
本篇为《东芝PORTEGE R700笔记本电脑使用说明书》,主要介绍该产品的使用方法以及常见故障解决方案。
(共篇)
上一篇:
|
下一篇:
声明:
本网站引用、摘录或转载内容仅供网站访问者交流或参考,不代表本站立场,如存在版权或非法内容,请联系站长删除,联系邮箱:site.kefu@qq.com。
相关推荐
东芝PORTEGE R700笔记本电脑使用说明书:[12]
阅读量:76
东芝PORTEGE R700笔记本电脑使用说明书:[17]
阅读量:39
笔记本电脑摄像头如何打开
阅读量:33
笔记本电脑如何连接wifi
阅读量:135
笔记本电脑开不了机怎么处理
阅读量:35
猜你喜欢
土豪是什么意思
什么是外汇交易
铩羽而归的意思
胎心仪什么牌子好
梦见抓鱼是什么意思
生意葱茏的意思
女儿祝福老爸生日的话
开飞机是什么意思
project是什么意思
双规的意思
猜你喜欢
复权什么意思
s999银是什么意思
次世代是什么意思
日食是什么意思
lng是什么意思
遥不可及是什么意思
鱼米之乡的意思
什么叫做化学变化
迷惘的意思
什么叫系统软件