指南生活
首页
美食营养
手工爱好
生活家居
返回
指南生活
首页
美食营养
游戏数码
手工爱好
生活家居
健康养生
运动户外
职场理财
情感交际
母婴教育
时尚美容
知识问答
生活知识
生活百科
搜索
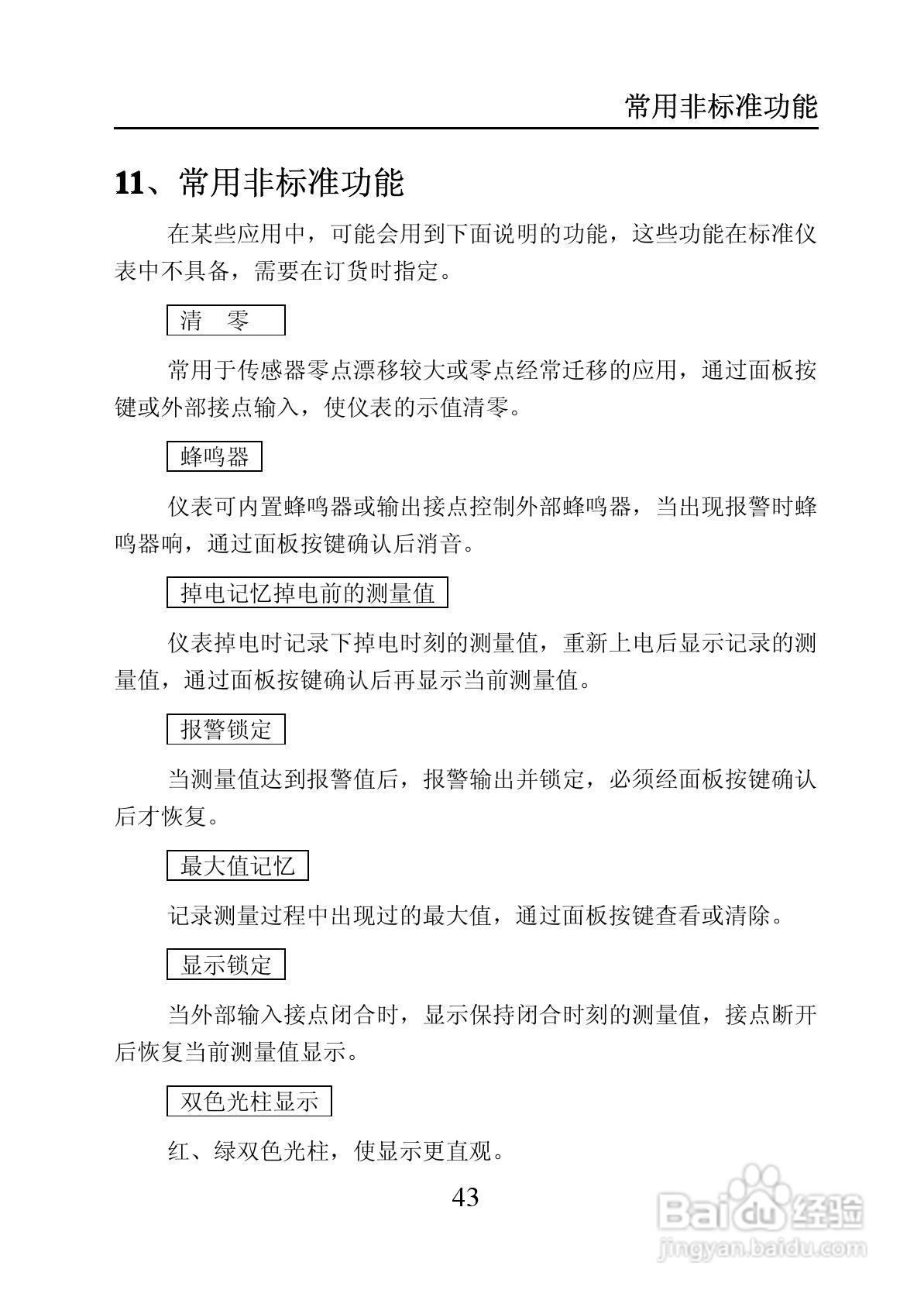
SXT位移显示仪表说明书:[5]
2026-04-09 08:51:38
本篇为《SXT位移显示仪表说明书》,主要介绍该产品的使用方法以及常见故障解决方案。
(共篇)
上一篇:
声明:
本网站引用、摘录或转载内容仅供网站访问者交流或参考,不代表本站立场,如存在版权或非法内容,请联系站长删除,联系邮箱:site.kefu@qq.com。
相关推荐
位移显示控制仪
阅读量:170
DaVinci如何画面进行位移
阅读量:75
solidworks如何监测位移尺寸
阅读量:138
阿狸怎么有5段位移
阅读量:189
Pr怎样添加位移效果
阅读量:38
猜你喜欢
我的世界绿宝石怎么挖
外域怎么去
苹果手机怎么群发短信
手机内存不足怎么清理
石河子大学怎么样
特殊符号怎么打
社会实践经历怎么写
手指麻木是怎么回事
大便出血怎么回事
带开关的插座怎么接线
猜你喜欢
word格式刷怎么用
网卡驱动怎么安装
胸疼是怎么回事
乳腺增生怎么治疗
英雄联盟辅助怎么玩
党费怎么交
公章怎么加印油
怎么计算排卵期
密码锁忘记密码怎么办
天梭手表怎么样