Cisco DPC3010 型/EPC3010 型DOCSIS 3.0 8x4 电缆调制:[3]

2025-10-24 02:36:07

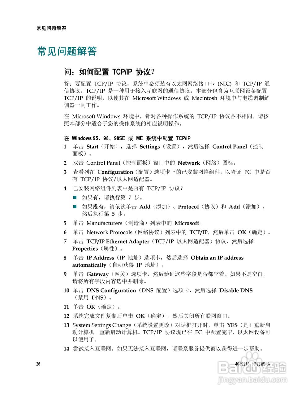
本篇为《Cisco DPC3010 型/EPC3010 型DOCSIS 3.0 8x4 电缆调制》,主要介绍该产品的使用方法以及常见故障解决方案。

 

Cisco DPC3010 型/EPC3010 型DOCSIS 3.0 8x4 电缆调制:[3]

Cisco DPC3010 型/EPC3010 型DOCSIS 3.0 8x4 电缆调制:[3]

Cisco DPC3010 型/EPC3010 型DOCSIS 3.0 8x4 电缆调制:[3]

Cisco DPC3010 型/EPC3010 型DOCSIS 3.0 8x4 电缆调制:[3]

Cisco DPC3010 型/EPC3010 型DOCSIS 3.0 8x4 电缆调制:[3]

Cisco DPC3010 型/EPC3010 型DOCSIS 3.0 8x4 电缆调制:[3]

Cisco DPC3010 型/EPC3010 型DOCSIS 3.0 8x4 电缆调制:[3]

Cisco DPC3010 型/EPC3010 型DOCSIS 3.0 8x4 电缆调制:[3]

Cisco DPC3010 型/EPC3010 型DOCSIS 3.0 8x4 电缆调制:[3]

Cisco DPC3010 型/EPC3010 型DOCSIS 3.0 8x4 电缆调制:[3]

(共篇)上一篇:
声明:本网站引用、摘录或转载内容仅供网站访问者交流或参考,不代表本站立场,如存在版权或非法内容,请联系站长删除,联系邮箱:site.kefu@qq.com。
猜你喜欢