指南生活
首页
美食营养
手工爱好
生活家居
返回
指南生活
首页
美食营养
游戏数码
手工爱好
生活家居
健康养生
运动户外
职场理财
情感交际
母婴教育
时尚美容
知识问答
生活知识
生活百科
搜索
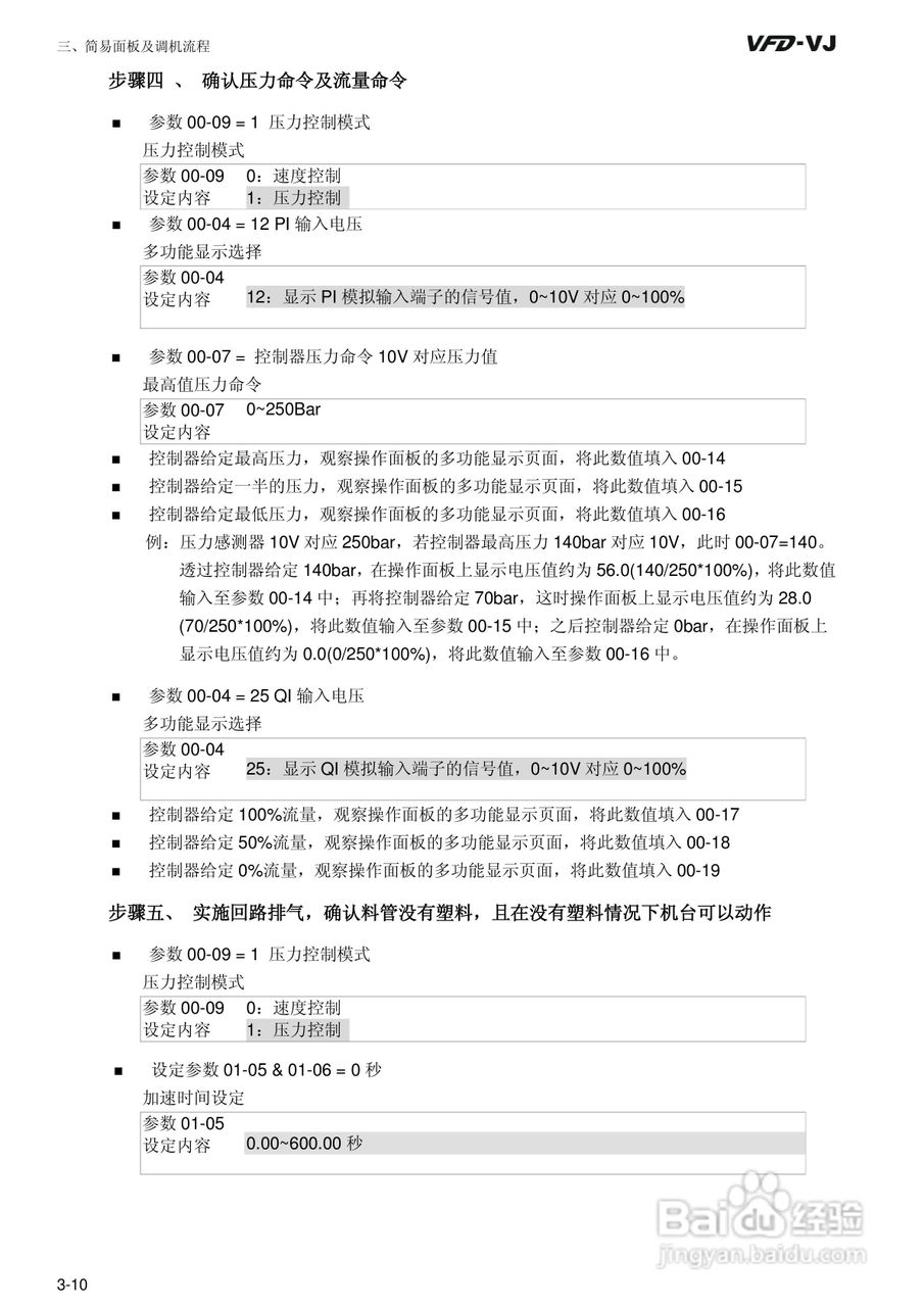
中达电通VFD-VJ/M/SC/20110317注塑专用型油电伺服驱动:[5]
2026-03-24 11:51:02
本篇为《中达电通VFD-VJ/M/SC/20110317注塑专用型油电伺服驱动》,主要介绍该产品的使用方法以及常见故障解决方案。
(共篇)
上一篇:
|
下一篇:
声明:
本网站引用、摘录或转载内容仅供网站访问者交流或参考,不代表本站立场,如存在版权或非法内容,请联系站长删除,联系邮箱:site.kefu@qq.com。
相关推荐
中达电通VFD-VJ/M/SC/20110317注塑专用型油电伺服驱动:[1]
阅读量:170
中达电通CP2000电机驱动器使用手册:[5]
阅读量:59
中达电通CP2000电机驱动器使用手册:[4]
阅读量:102
中达电通CP2000电机驱动器使用手册:[3]
阅读量:134
中达电通CP2000电机驱动器使用手册:[1]
阅读量:119
猜你喜欢
红烧猪蹄怎么做好吃
害羞的近义词
西安碑林博物馆
第一次做怎么放进去视频
头有点晕是怎么回事
头顶头发稀少怎么办
脸上螨虫怎么去除
镇静的近义词
自助餐怎么吃
天籁怎么样
猜你喜欢
魔兽世界怎么退出公会
瑾泉护肤品怎么样
验钞机怎么升级
蝴怎么组词
地中海发型
严格的近义词
dnf闪退怎么解决
没有刘海的女生发型
大相径庭的近义词
神奇的近义词是什么