指南生活
首页
美食营养
手工爱好
生活家居
返回
指南生活
首页
美食营养
游戏数码
手工爱好
生活家居
健康养生
运动户外
职场理财
情感交际
母婴教育
时尚美容
知识问答
生活知识
搜索
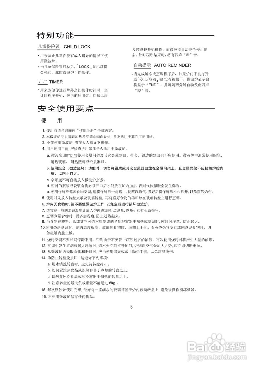
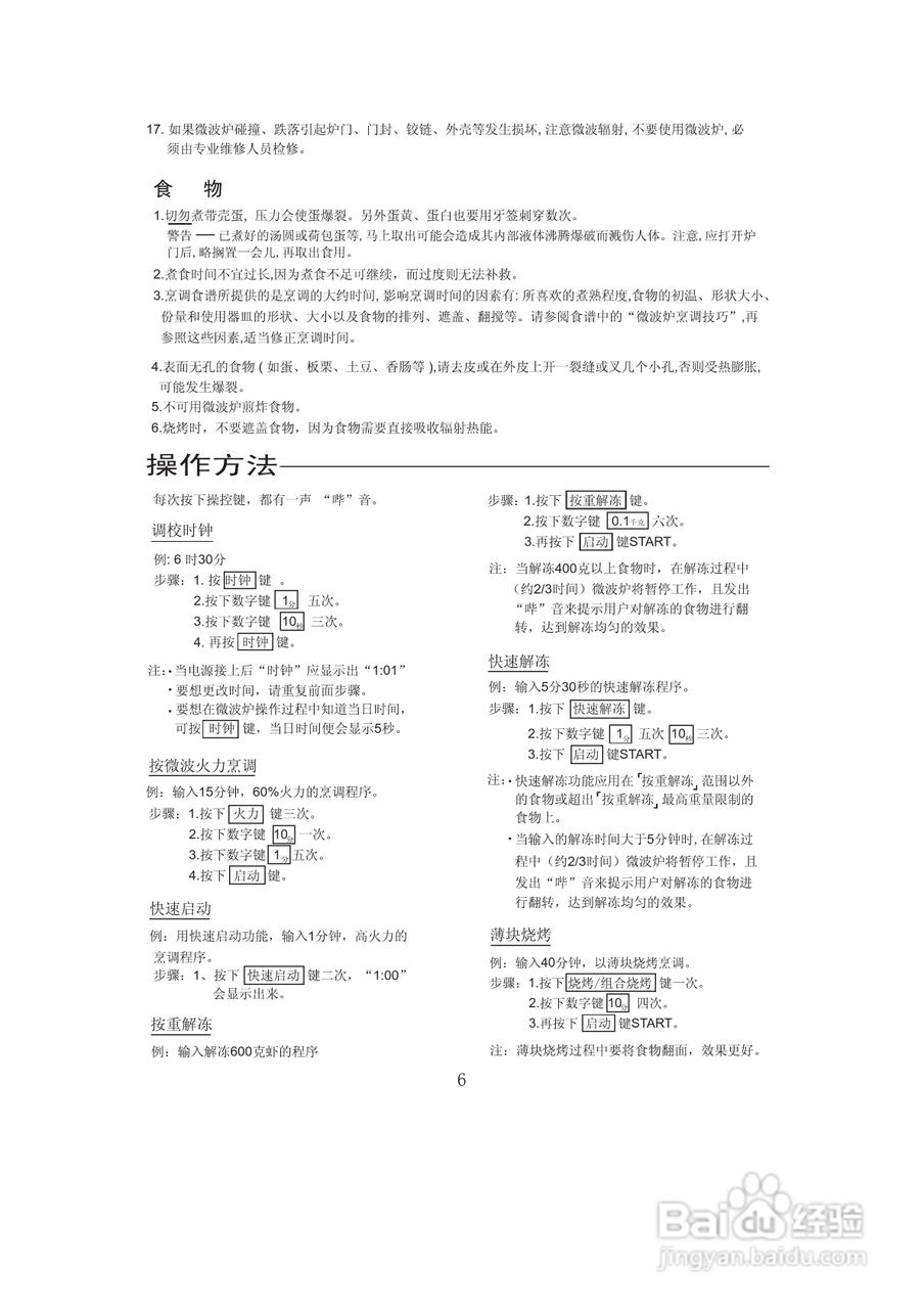
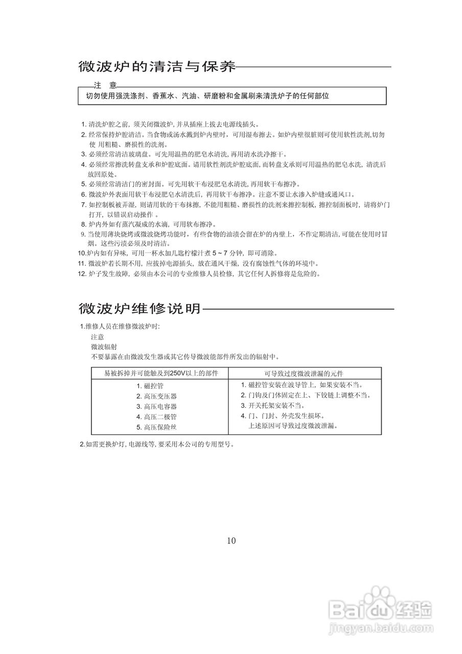
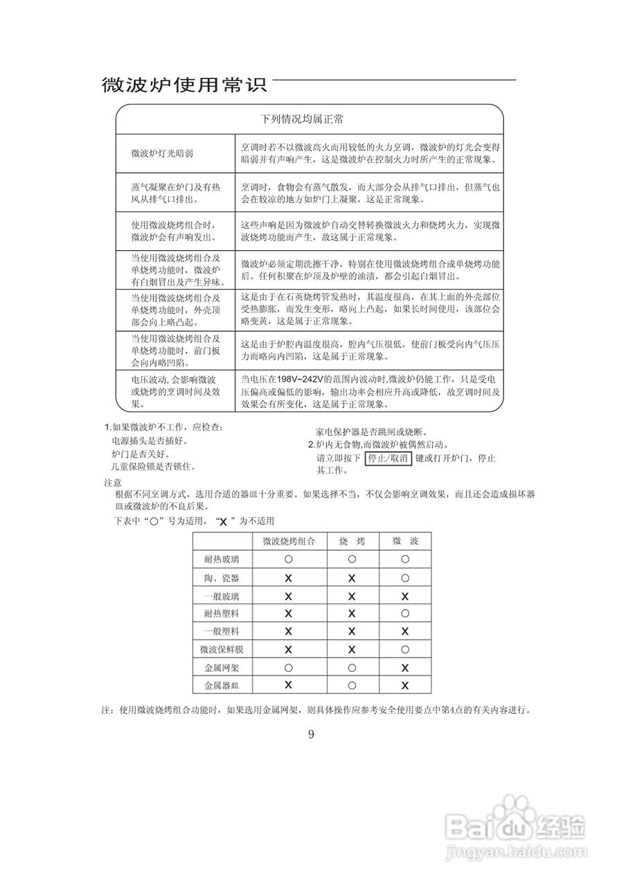
格兰仕 WD800B微波炉使用手册
2026-03-06 04:22:36
声明:
本网站引用、摘录或转载内容仅供网站访问者交流或参考,不代表本站立场,如存在版权或非法内容,请联系站长删除,联系邮箱:site.kefu@qq.com。
相关推荐
吊扇坏了怎么修
阅读量:97
罗马大石代陶瓷板怎么样
阅读量:104
音圈对音响声音的影响有哪些
阅读量:180
变频空调如何设置定频模式
阅读量:136
手机里面的黄金如何提炼
阅读量:33
猜你喜欢
千禧年是什么意思
双十一是什么意思
艰苦卓绝的意思
bdsm是什么意思
computer是什么意思
更年期是什么意思
狼心狗肺的意思
改变什么填空
dirty是什么意思
阳春白雪的意思
猜你喜欢
排气扇什么牌子好
形而上学是什么意思
碱性食品都有什么
赫赫有名的意思
september是什么意思
jc是什么意思
同等学力是什么意思
汇兑是什么意思
toilet是什么意思
sweet是什么意思