指南生活
首页
美食营养
手工爱好
生活家居
返回
指南生活
首页
美食营养
游戏数码
手工爱好
生活家居
健康养生
运动户外
职场理财
情感交际
母婴教育
时尚美容
知识问答
生活知识
搜索
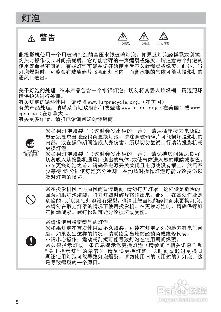
日立 PJ-LC7投影机说明书:[1]
2026-02-19 06:16:39
本篇为《日立 PJ-LC7投影机说明书》,主要介绍该产品的使用方法以及常见故障解决方案。
(共篇)
下一篇:
声明:
本网站引用、摘录或转载内容仅供网站访问者交流或参考,不代表本站立场,如存在版权或非法内容,请联系站长删除,联系邮箱:site.kefu@qq.com。
相关推荐
网络防爆高速球型摄像机ZTSQ-Ex的高级设置?
阅读量:92
声宝AM-PY71L、AU-PY71型冷气机说明书:[2]
阅读量:59
海尔DV-U6数码摄相机使用说明书:[1]
阅读量:99
德国宝KC-R9窗口式空调使用说明书
阅读量:163
UC299手机说明书:[7]
阅读量:80
猜你喜欢
金无足赤人无完人的意思
梦见乌龟是什么意思
现在有什么好看的电影
山楂的作用与功效
本垒打在爱情里面是什么意思
ddl是什么意思
什么是vi设计
青钱柳的功效与作用
offer的意思
瘦脸针有什么副作用
猜你喜欢
归脾丸的作用
什么是多重人格
打酱油是什么意思
南昌有什么好吃的
倍他乐克的功效与作用
莫等闲白了少年头空悲切的意思
煞有介事的意思
刻舟求剑的意思
jpeg是什么意思
竭尽全力的意思