指南生活
首页
美食营养
手工爱好
生活家居
返回
指南生活
首页
美食营养
游戏数码
手工爱好
生活家居
健康养生
运动户外
职场理财
情感交际
母婴教育
时尚美容
知识问答
生活知识
生活百科
搜索
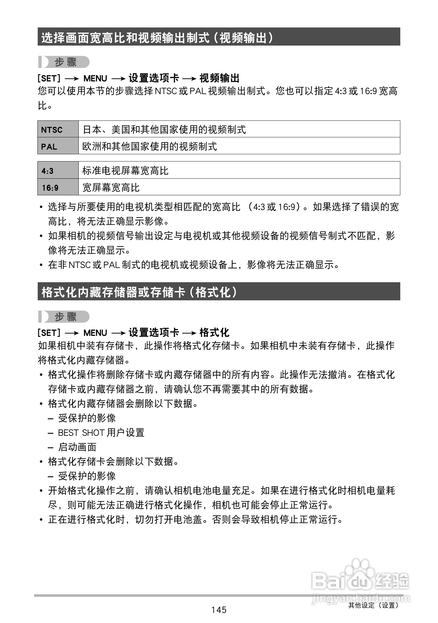
卡西欧EX-S300数码相机使用说明书:[15]
2026-03-25 01:40:05
本篇为《卡西欧EX-S300数码相机使用说明书》,主要介绍该产品的使用方法以及常见故障解决方案。
(共篇)
上一篇:
|
下一篇:
声明:
本网站引用、摘录或转载内容仅供网站访问者交流或参考,不代表本站立场,如存在版权或非法内容,请联系站长删除,联系邮箱:site.kefu@qq.com。
相关推荐
卡西欧EX-S300数码相机使用说明书:[14]
阅读量:57
卡西欧EX-S300数码相机使用说明书:[11]
阅读量:90
卡西欧手表怎么设置
阅读量:141
卡西欧如何设置闹钟
阅读量:37
卡西欧石英表怎么调日期
阅读量:63
猜你喜欢
时不我待的意思
recently是什么意思
爱莫能助是什么意思
情侣戒指什么牌子好
什么是宏观调控
浮屠是什么意思
对祖国的祝福
星期三有什么综艺节目
哀莫大于心死的意思
宝宝衣服什么牌子好
猜你喜欢
大东海有什么好玩的
什么的斜阳
虚脱是什么意思
invitation是什么意思
网上有什么兼职
元宵节祝福语
抽搐的意思
生孩子祝福语
出其不意是什么意思
分辨的意思