指南生活
首页
美食营养
手工爱好
生活家居
返回
指南生活
首页
美食营养
游戏数码
手工爱好
生活家居
健康养生
运动户外
职场理财
情感交际
母婴教育
时尚美容
知识问答
生活知识
搜索
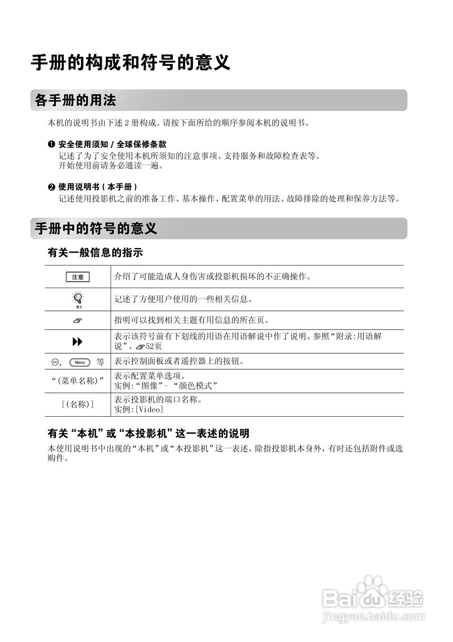
爱普生EMP-TW1000投影仪使用说明书:[1]
2025-12-22 05:47:37
本篇为《爱普生EMP-TW1000投影仪使用说明书》,主要介绍该产品的使用方法以及常见故障解决方案。
(共篇)
下一篇:
声明:
本网站引用、摘录或转载内容仅供网站访问者交流或参考,不代表本站立场,如存在版权或非法内容,请联系站长删除,联系邮箱:site.kefu@qq.com。
相关推荐
明基MP522投影仪使用说明书:[4]
阅读量:43
爱普生EMP-83H投影仪使用说明书:[4]
阅读量:105
明基MP513投影仪使用说明书:[2]
阅读量:41
爱普生EB-450Wi投影仪使用说明书:[5]
阅读量:107
佳能SX80投影仪使用说明书:[3]
阅读量:43
猜你喜欢
欲穷千里目欲的意思
绿化率是什么意思
星星之火可以燎原的意思
一元复始是什么意思
sweet是什么意思
hear是什么意思
酒红色配什么颜色
小饭桌需要什么手续
颔首低眉的意思
乌木有什么用
猜你喜欢
吻合的意思
买什么空调好
送什么礼物给妈妈
around是什么意思
vital是什么意思
picture是什么意思
口里面一个女念什么
胎儿头位是什么意思
乡村四月古诗意思
三个水字读什么