指南生活
首页
美食营养
手工爱好
生活家居
返回
指南生活
首页
美食营养
游戏数码
手工爱好
生活家居
健康养生
运动户外
职场理财
情感交际
母婴教育
时尚美容
知识问答
生活知识
生活百科
搜索
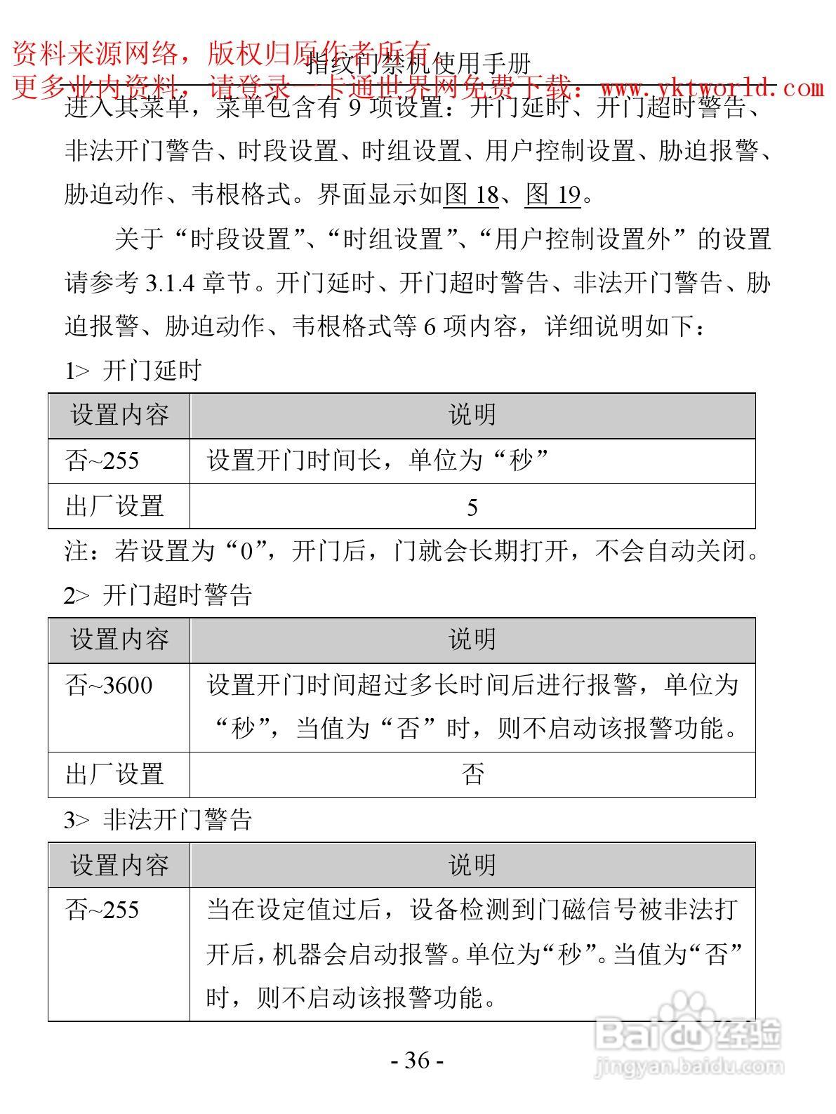
科密MF-850指纹门禁机使用手册:[4]
2026-04-19 17:50:49
本篇为《科密MF-850指纹门禁机使用手册》,主要介绍该产品的使用方法以及常见故障解决方案。
(共篇)
上一篇:
|
下一篇:
声明:
本网站引用、摘录或转载内容仅供网站访问者交流或参考,不代表本站立场,如存在版权或非法内容,请联系站长删除,联系邮箱:site.kefu@qq.com。
相关推荐
科密MF-830指纹门禁机使用手册:[4]
阅读量:131
科密MF-830指纹门禁机使用手册:[1]
阅读量:177
科密MF-830指纹门禁机使用手册:[3]
阅读量:143
科密C系列彩屏指纹考勤机硬件说明书:[4]
阅读量:192
科密人脸识别考勤门禁管理系统说明书:[4]
阅读量:161
猜你喜欢
我的世界怎么做皮肤
身上痒怎么办
爸爸妈妈的话怎么写
李白怎么玩
不用谢用英语怎么说
怎么写信的格式
皮肤干燥起皮怎么办
沙拉怎么做
怎么办理护照
年糕怎么炒好吃
猜你喜欢
怎么查电脑配置
微信删除好友怎么找回
貔貅怎么开光
淘宝怎么开网店
对勾怎么输入
乙肝检查结果怎么看
农行k宝密码忘了怎么办
鸡怎么做
宝马x1怎么样
我的世界画怎么做