指南生活
首页
美食营养
手工爱好
生活家居
返回
指南生活
首页
美食营养
游戏数码
手工爱好
生活家居
健康养生
运动户外
职场理财
情感交际
母婴教育
时尚美容
知识问答
生活知识
生活百科
搜索
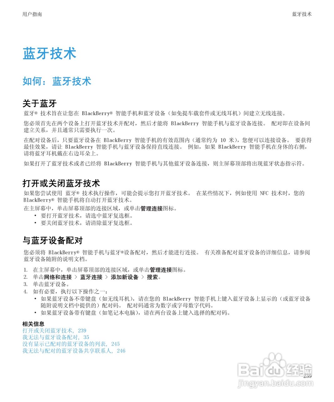
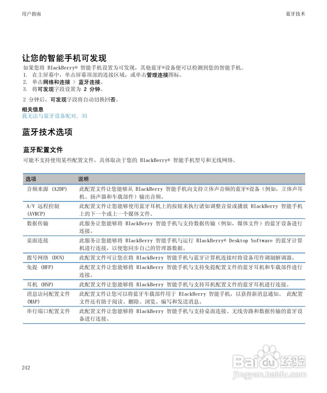
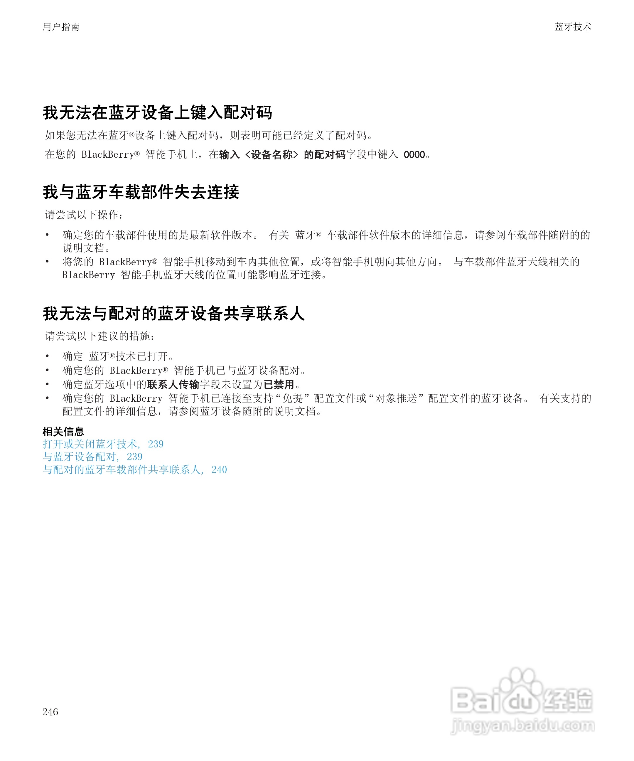
黑莓9930手机使用说明书:[25]
2026-03-29 04:26:11
(共篇)
上一篇:
|
下一篇:
声明:
本网站引用、摘录或转载内容仅供网站访问者交流或参考,不代表本站立场,如存在版权或非法内容,请联系站长删除,联系邮箱:site.kefu@qq.com。
相关推荐
黑莓9930手机使用说明书:[20]
阅读量:76
黑莓9930手机使用说明书:[16]
阅读量:190
黑莓9930怎么下载软件
阅读量:179
黑莓9930手机使用说明书:[11]
阅读量:29
黑莓9930手机使用说明书:[17]
阅读量:196
猜你喜欢
贵州赤水旅游攻略
剑灵怎么双开
毕棚沟最佳旅游时间
侠客风云传情圣攻略
卢本伟什么时候可以复出
旅游包车
江西明月山旅游攻略
冬季旅游
茄子快传怎么用
武汉东湖学院怎么样
猜你喜欢
横店影视城旅游攻略
新疆旅游线路
煤气灶不打火怎么办
泉州旅游攻略
大班幼儿年龄特点
月牙泉景区
英菲尼迪fx35怎么样
北欧风格特点
怎样可以瘦腿
怎么查看本机ip地址