指南生活
首页
美食营养
手工爱好
生活家居
返回
指南生活
首页
美食营养
游戏数码
手工爱好
生活家居
健康养生
运动户外
职场理财
情感交际
母婴教育
时尚美容
知识问答
生活知识
生活百科
搜索
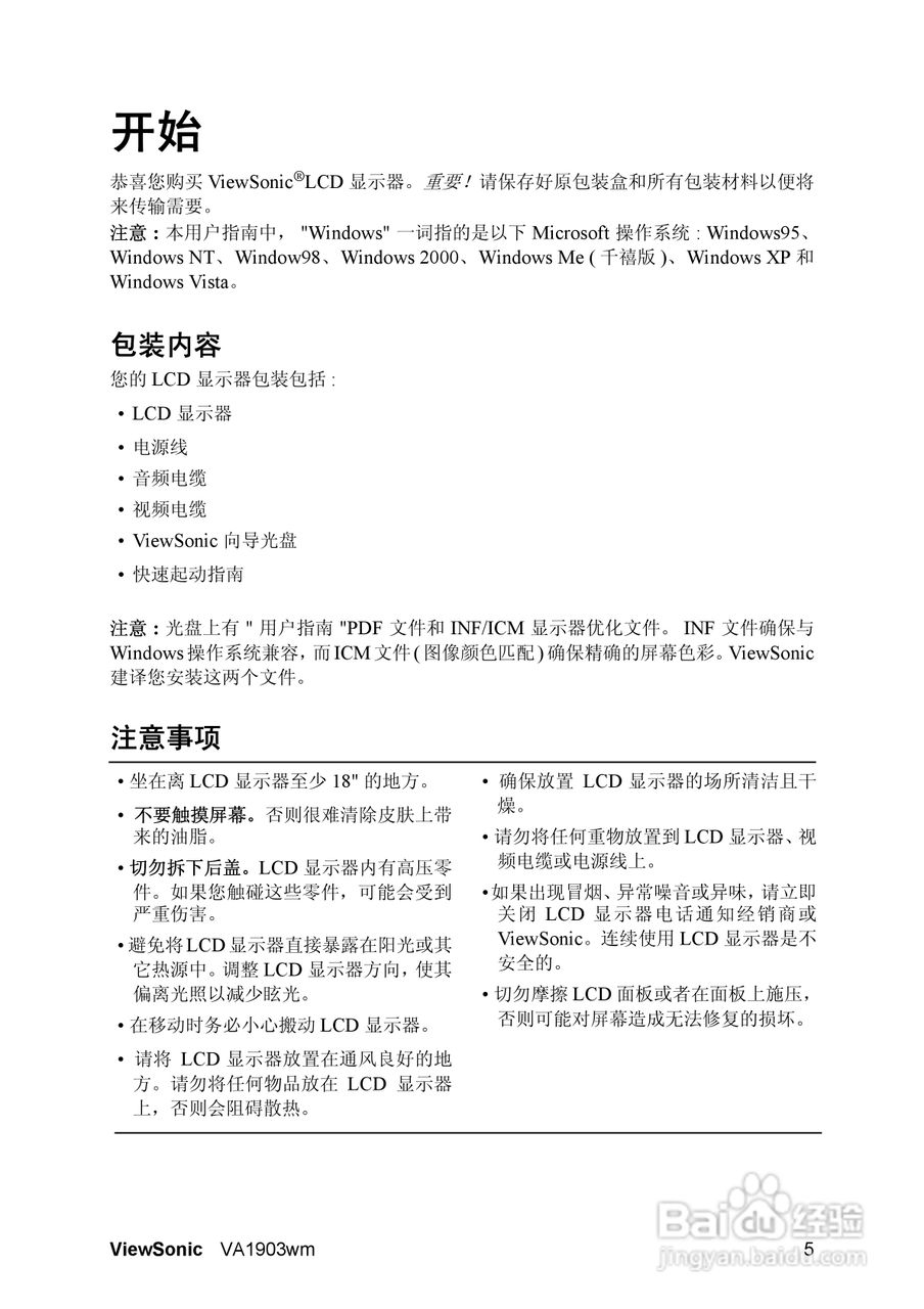
优派VA1903WM液晶显示器使用说明书:[1]
2026-04-04 16:39:57
(共篇)
下一篇:
声明:
本网站引用、摘录或转载内容仅供网站访问者交流或参考,不代表本站立场,如存在版权或非法内容,请联系站长删除,联系邮箱:site.kefu@qq.com。
相关推荐
优派VA1903WB液晶显示器使用说明书:[1]
阅读量:70
优派VA1903WB液晶显示器使用说明书:[2]
阅读量:46
优派VA912液晶显示器使用说明书:[1]
阅读量:110
优派VA712液晶显示器使用说明书:[2]
阅读量:185
液晶显示器维修的一般判断方法
阅读量:104
猜你喜欢
涅盘重生是什么意思
恨铁不成钢的意思
结婚贺卡祝福语
ips是什么意思
翌日是什么意思
任重而道远的意思
什么是工作流
苹果8什么时候出来
不知道玩什么游戏
生日祝福语搞笑
猜你喜欢
cable是什么意思
新婚祝福词
头晕目眩是什么意思
bcm是什么意思
苹果5g手机什么时候上市
七档双离合什么意思
dnf柔道用什么武器
耿直是什么意思
emc是什么意思
独占鳌头的意思