指南生活
首页
美食营养
手工爱好
生活家居
返回
指南生活
首页
美食营养
游戏数码
手工爱好
生活家居
健康养生
运动户外
职场理财
情感交际
母婴教育
时尚美容
知识问答
生活知识
生活百科
搜索
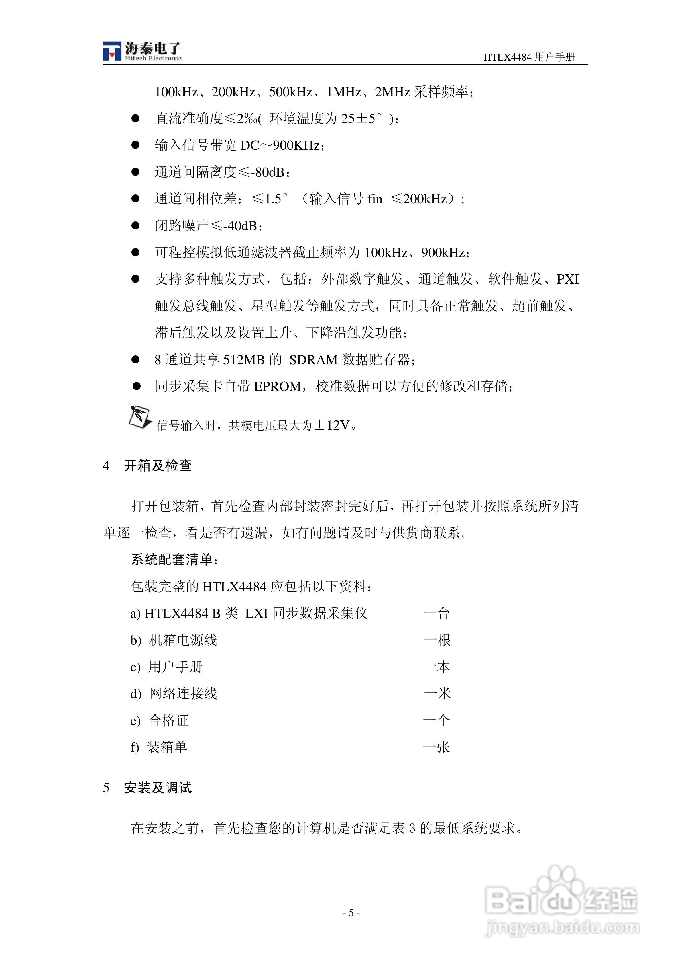
HTLX4484 LXI同步数据采集仪用户手册:[1]
2026-05-07 04:40:13
本篇为《HTLX4484 LXI同步数据采集仪用户手册》,主要介绍该产品的使用方法以及常见故障解决方案。
(共篇)
下一篇:
声明:
本网站引用、摘录或转载内容仅供网站访问者交流或参考,不代表本站立场,如存在版权或非法内容,请联系站长删除,联系邮箱:site.kefu@qq.com。
相关推荐
HTLX4484 LXI同步数据采集仪用户手册:[3]
阅读量:21
NEWLAND NLS-PT980系列便携式数据采集器用户手册:[1]
阅读量:76
MC9090G RFID数据采集器用户手册:[7]
阅读量:135
MC9090G RFID数据采集器用户手册:[6]
阅读量:54
NEWLAND NLS-PT980系列便携式数据采集器用户手册:[2]
阅读量:183
猜你喜欢
萝卜干怎么做好吃
早射怎么办
血虚怎么调理
宠物店怎么开
打勾的符号怎么输入
网店怎么开
胆结石是怎么形成的
自查报告怎么写
宫颈纳囊怎么治疗
偷偷做亲子鉴定怎么做
猜你喜欢
微信主页壁纸怎么设置
耳石症是怎么引起的
信封的格式怎么写
无法识别的usb设备 怎么解决
person怎么读
快穿之男神怎么又黑化了
临时身份证怎么办
胃酸过多怎么办
芑怎么读音
油漆怎么洗