指南生活
首页
美食营养
手工爱好
生活家居
返回
指南生活
首页
美食营养
游戏数码
手工爱好
生活家居
健康养生
运动户外
职场理财
情感交际
母婴教育
时尚美容
知识问答
生活知识
生活百科
搜索
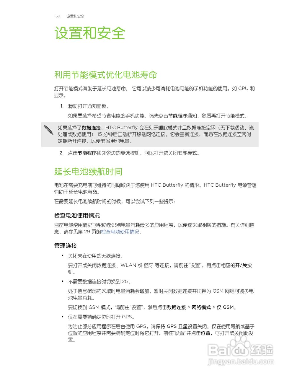
多普达HTC Butterfly手机说明书:[15]
2026-04-22 05:51:34
(共篇)
上一篇:
|
下一篇:
声明:
本网站引用、摘录或转载内容仅供网站访问者交流或参考,不代表本站立场,如存在版权或非法内容,请联系站长删除,联系邮箱:site.kefu@qq.com。
相关推荐
多普达HTC Butterfly手机说明书:[10]
阅读量:51
多普达HTC Hero S手机说明书:[15]
阅读量:124
htc vive 怎么用
阅读量:126
htcm8手机怎么强制关机
阅读量:151
htc one x怎么用蓝牙传小说
阅读量:160
猜你喜欢
豆腐乳怎么做
苏宁易购怎么样
喝完酒胃难受怎么办
q点怎么充值
淘宝怎么退保证金
givenchy怎么读
绵羊皮皮衣怎么保养
手机照片误删怎么恢复
慢性肠炎怎么治疗
华中农业大学怎么样
猜你喜欢
电脑防火墙怎么关
玉溪烟怎么辨别真假
页码怎么删除
电子邮箱怎么注册申请
怎么增高
怎么样丰胸
苹果密码忘了怎么解锁
ps中怎么抠图
dota2怎么暂停
头屑多怎么办