指南生活
首页
美食营养
手工爱好
生活家居
返回
指南生活
首页
美食营养
游戏数码
手工爱好
生活家居
健康养生
运动户外
职场理财
情感交际
母婴教育
时尚美容
知识问答
生活知识
搜索
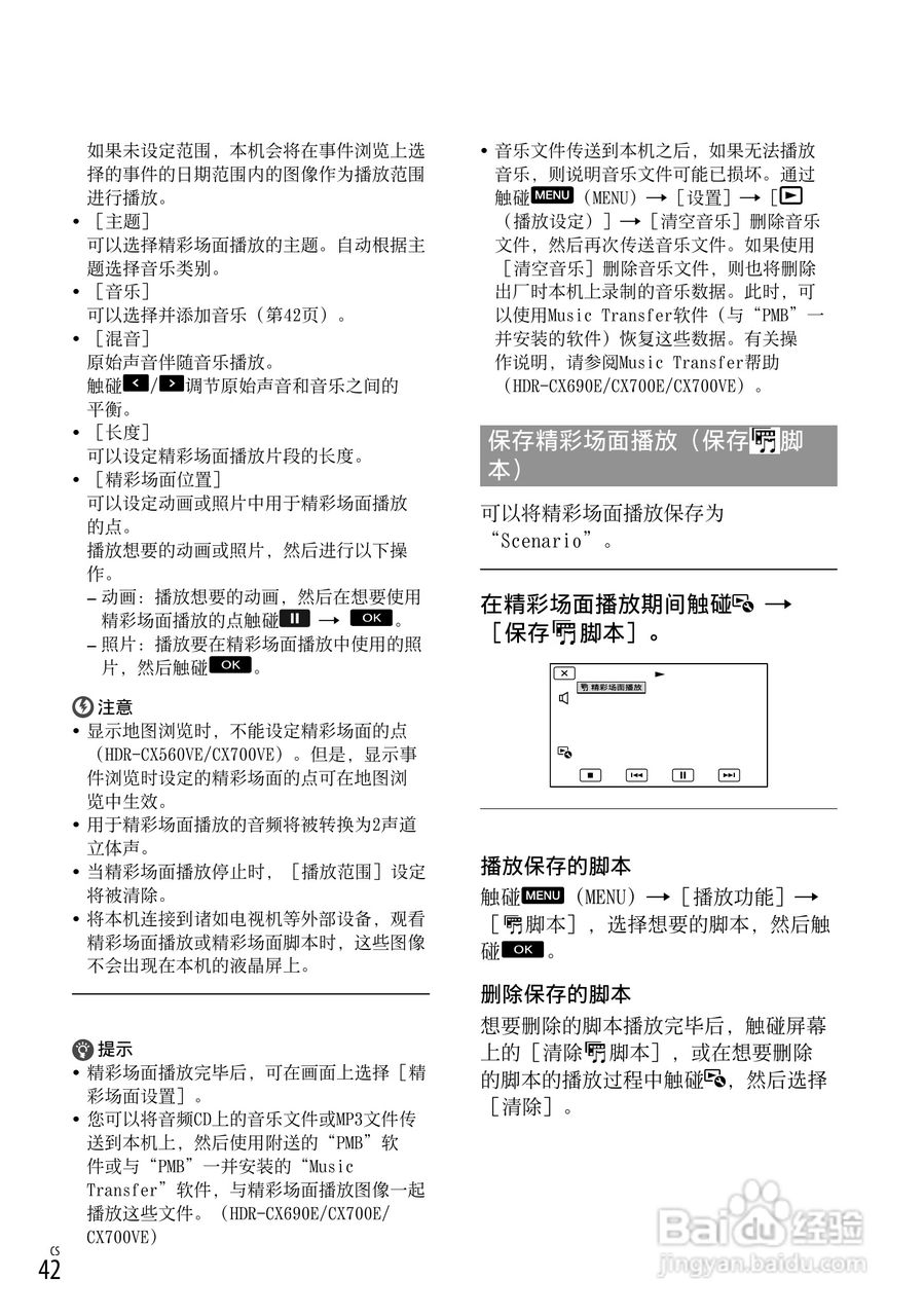
索尼HDR-CX700E数码相机使用说明书:[5]
2025-12-12 19:18:44
本篇为《索尼HDR-CX700E数码相机使用说明书》,主要介绍该产品的使用方法以及常见故障解决方案。
(共篇)
上一篇:
|
下一篇:
声明:
本网站引用、摘录或转载内容仅供网站访问者交流或参考,不代表本站立场,如存在版权或非法内容,请联系站长删除,联系邮箱:site.kefu@qq.com。
相关推荐
索尼HDR-CX700E数码相机使用说明书:[7]
阅读量:167
索尼HDR-CX700E数码相机使用说明书:[11]
阅读量:88
索尼HDR-CX560E数码相机使用说明书:[5]
阅读量:153
索尼a7r2视频拍摄如何设置
阅读量:189
索尼耳机煲机方法
阅读量:135
猜你喜欢
越俎代庖什么意思
儿童运动鞋
upset是什么意思
责任心是什么
重阳节是干什么的
有什么好看的韩剧
什么是溢价
维生素c价格
协议离婚需要什么手续
treatment是什么意思
猜你喜欢
ava是什么
cpm是什么意思
生产资料是什么
兰花怎么养殖方法和注意事项
alive是什么意思
维生素c的美白方法
manager是什么意思
什么是七年之痒
房子过户需要什么手续
运动会加油稿50字左右