指南生活
首页
美食营养
手工爱好
生活家居
返回
指南生活
首页
美食营养
游戏数码
手工爱好
生活家居
健康养生
运动户外
职场理财
情感交际
母婴教育
时尚美容
知识问答
生活知识
生活百科
搜索
富士FCX-AⅡ系列PROFIBUS-PA 型变送器使用说明书:[4]
2026-04-21 22:13:01
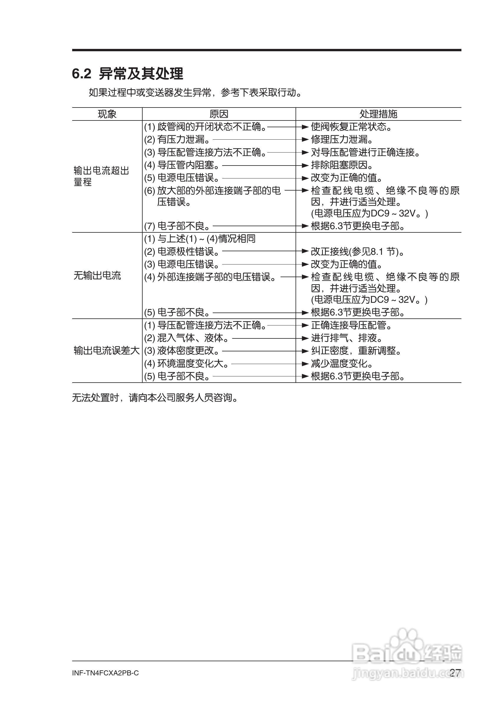
本篇为《富士FCX-AⅡ系列PROFIBUS-PA 型变送器使用说明书》,主要介绍该产品的使用方法以及常见故障解决方案。
(共篇)
上一篇:
|
下一篇:
声明:
本网站引用、摘录或转载内容仅供网站访问者交流或参考,不代表本站立场,如存在版权或非法内容,请联系站长删除,联系邮箱:site.kefu@qq.com。
相关推荐
显示和电脑界面不一样大怎么办
阅读量:38
PowerMill 2017怎么关闭使用智能光标
阅读量:43
WIN10怎么关闭共享登录密码保护功能
阅读量:123
如何解决Windows Update错误代码0x80246007?
阅读量:128
hping3工具DOS攻击实验
阅读量:163
猜你喜欢
怎么做app软件
过失的近义词
中间的点怎么打
临危不惧的近义词
惊奇的近义词是什么
意义的近义词
湖南省地质博物馆
狗狗感冒症状
眼睛里进东西怎么办
补中益气丸怎么样
猜你喜欢
出色的近义词
慢慢的近义词是什么
名扬中外的近义词
阿喀琉斯之踵怎么读
胃肠感冒吃什么药
顿号在键盘上怎么打丶
惊心动魄的近义词
金华火腿怎么做好吃
自来卷男生适合发型
女生发型大全