指南生活
首页
美食营养
手工爱好
生活家居
返回
指南生活
首页
美食营养
游戏数码
手工爱好
生活家居
健康养生
运动户外
职场理财
情感交际
母婴教育
时尚美容
知识问答
生活知识
搜索
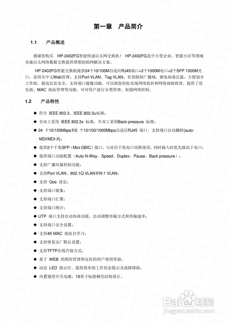
HP-2402FG智能以太网交换机使用手册:[1]
2025-12-27 11:01:03
本篇为《HP-2402FG智能以太网交换机使用手册》,主要介绍该产品的使用方法以及常见故障解决方案。
(共篇)
下一篇:
声明:
本网站引用、摘录或转载内容仅供网站访问者交流或参考,不代表本站立场,如存在版权或非法内容,请联系站长删除,联系邮箱:site.kefu@qq.com。
相关推荐
S2526F智能以太网交换机使用说明书:[1]
阅读量:32
S2524智能以太网交换机使用说明书:[1]
阅读量:22
神州数码DCS-3426以太网交换机使用手册:[9]
阅读量:192
神州数码DCS-3426以太网交换机使用手册:[6]
阅读量:42
神州数码DCS-3426以太网交换机使用手册:[7]
阅读量:147
猜你喜欢
鹿肉的做法大全
感恩节用英语怎么说
养字五笔怎么打
孕妇血糖高怎么控制
姜撞奶为什么不凝固
微信自动扣费怎么关闭
总胆固醇高是怎么回事
怎么煮面
水木娃娃十万个为什么
死亡证明怎么开
猜你喜欢
电脑死机怎么办
清蒸鳜鱼的做法
蝴蝶结怎么折
娃娃菜怎么做好吃
brother怎么读
电子邮件地址怎么注册
为什么会口腔溃疡
为什么女的第一次后特别想要
汲怎么读
为什么端午节要吃粽子