指南生活
首页
美食营养
手工爱好
生活家居
返回
指南生活
首页
美食营养
游戏数码
手工爱好
生活家居
健康养生
运动户外
职场理财
情感交际
母婴教育
时尚美容
知识问答
生活知识
生活百科
搜索
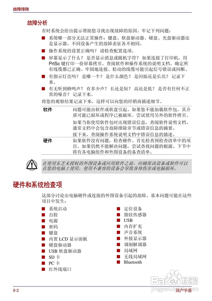
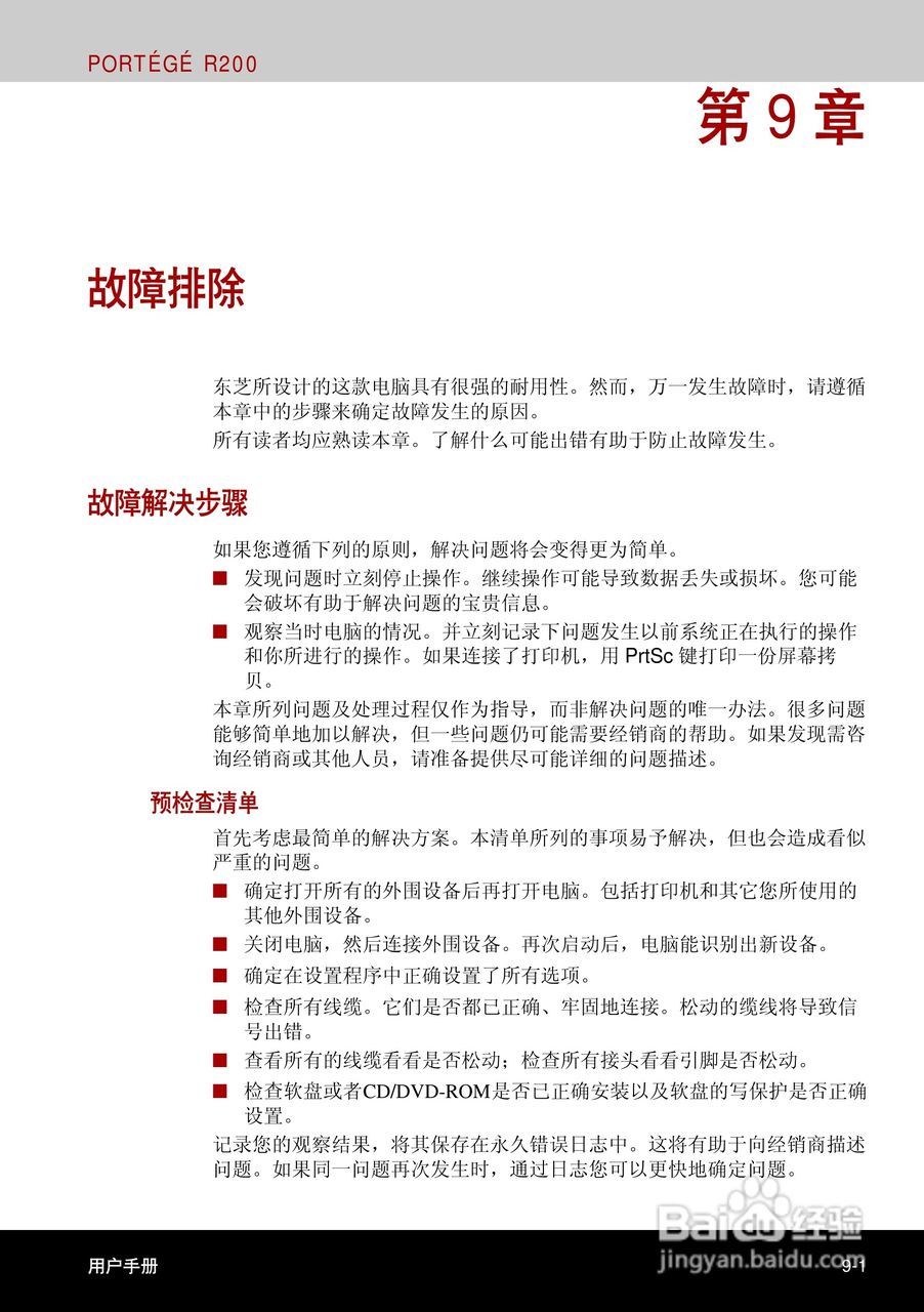
东芝Portege R200笔记本电脑使用说明书:[14]
2026-04-18 15:35:14
本篇为《东芝Portege R200笔记本电脑使用说明书》,主要介绍该产品的使用方法以及常见故障解决方案。
(共篇)
上一篇:
|
下一篇:
声明:
本网站引用、摘录或转载内容仅供网站访问者交流或参考,不代表本站立场,如存在版权或非法内容,请联系站长删除,联系邮箱:site.kefu@qq.com。
相关推荐
东芝Portege R200笔记本电脑使用说明书:[15]
阅读量:134
东芝Portege R200笔记本电脑使用说明书:[20]
阅读量:68
笔记本电脑摄像头如何打开
阅读量:188
笔记本电脑如何连接wifi
阅读量:56
笔记本电脑开机黑屏怎么办
阅读量:23
猜你喜欢
核桃仁怎么吃
打印机扫描怎么操作
红薯粉怎么做好吃
鲜贝的家常做法
新房怎么去除甲醛
qq号被冻结了怎么办
肉粽子的肉怎么腌制好吃
可爱的网名大全
肚子老是胀气怎么办
怎么查别人的通话记录
猜你喜欢
打印机脱机是怎么回事
显卡怎么设置
汽车标志大全
出现幻觉怎么办
挖掘机视频表演大全
我的世界图片大全
英孚教育怎么样
鸡脚怎么做好吃
火腿肠怎么做好吃
头痛怎么治