指南生活
首页
美食营养
手工爱好
生活家居
返回
指南生活
首页
美食营养
游戏数码
手工爱好
生活家居
健康养生
运动户外
职场理财
情感交际
母婴教育
时尚美容
知识问答
生活知识
生活百科
搜索
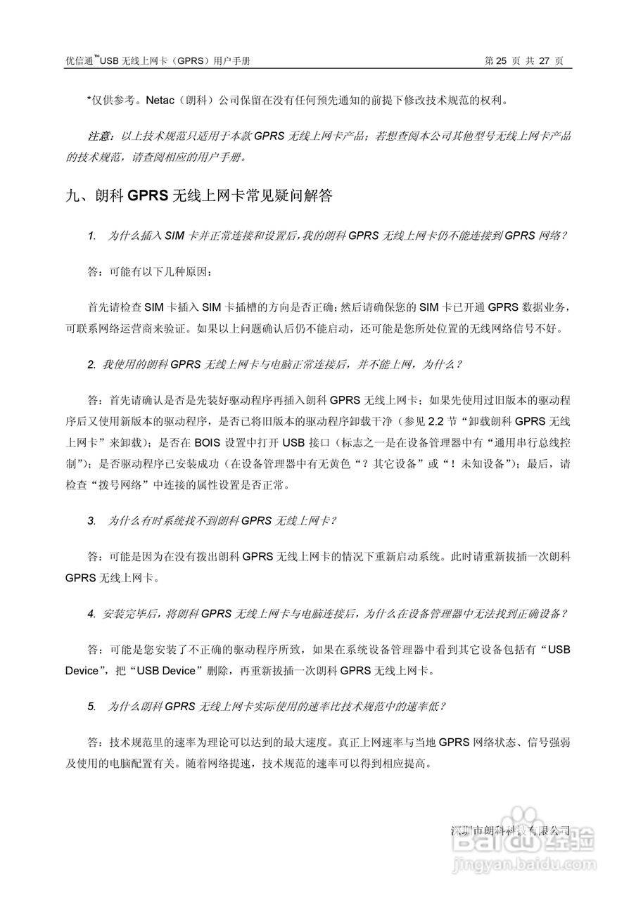
朗科A811型USB无线上网卡(GPRS.超迷你型) 说明书:[3]
2026-04-26 02:11:18
本篇为《朗科A811型USB无线上网卡(GPRS.超迷你型) 说明书》,主要介绍该产品的使用方法以及常见故障解决方案。
(共篇)
上一篇:
声明:
本网站引用、摘录或转载内容仅供网站访问者交流或参考,不代表本站立场,如存在版权或非法内容,请联系站长删除,联系邮箱:site.kefu@qq.com。
相关推荐
朗科A811型USB无线上网卡(GPRS.超迷你型) 说明书:[1]
阅读量:103
朗科交换机T610型说明书:[3]
阅读量:159
朗科交换机T600型说明书:[3]
阅读量:90
迷你型水星无线路由器设置
阅读量:51
水星迷你型无线路由器--用法讲解
阅读量:149
猜你喜欢
冰箱温度怎么调
cousin怎么读
性格特点怎么写
东方为什么红
彐怎么读
唑怎么读
香辣蟹的做法大全
苹果手机怎么连接电脑
空调没有遥控器怎么开
阴道炎怎么治
猜你喜欢
未婚生子怎么上户口
饺子面怎么和
我怀了亲生儿子的孩子怎么办
鼻屎多是怎么回事
脸上有红血丝是怎么回事
血糖高怎么办
砥砺怎么读
crayons怎么读
大头菜怎么做好吃
字体大小怎么调