指南生活
首页
美食营养
手工爱好
生活家居
返回
指南生活
首页
美食营养
游戏数码
手工爱好
生活家居
健康养生
运动户外
职场理财
情感交际
母婴教育
时尚美容
搜索
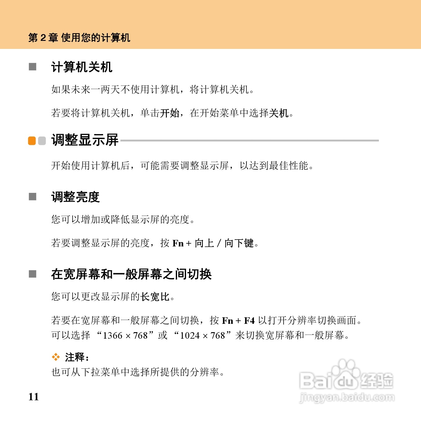
联想IdeaPad U110笔记本电脑使用说明书:[4]
2025-10-29 14:38:05
本篇为《联想IdeaPad U110笔记本电脑使用说明书》,主要介绍该产品的使用方法以及常见故障解决方案。
(共篇)
上一篇:
|
下一篇:
声明:
本网站引用、摘录或转载内容仅供网站访问者交流或参考,不代表本站立场,如存在版权或非法内容,请联系站长删除,联系邮箱:site.kefu@qq.com。
相关推荐
联想IdeaPad U110笔记本电脑使用说明书:[11]
阅读量:135
联想IdeaPad U310 touch笔记本电脑说明书:[4]
阅读量:58
联想IdeaPad U310 touch笔记本电脑说明书:[1]
阅读量:101
联想IdeaPad U410 touch笔记本电脑说明书:[2]
阅读量:91
联想IdeaPad U310 touch笔记本电脑说明书:[2]
阅读量:57
猜你喜欢
电脑黑屏怎么解决
孩子脸上有白块是怎么回事
脸上过敏红肿怎么办
善存怎么吃
重庆医科大学怎么样
个人事迹怎么写
空调不制冷怎么办
煤气罐着火怎么办
鳄鱼龟怎么养
胳膊麻是怎么回事
猜你喜欢
cad怎么转换成pdf
宝宝吐奶怎么回事
怎么戴假发
桑塔纳浩纳怎么样
首都医科大学怎么样
小腹坠胀是怎么回事
qq怎么创建群
无房产证明怎么开
目录中的点怎么打
网上写小说怎么赚钱