指南生活
首页
美食营养
手工爱好
生活家居
返回
指南生活
首页
美食营养
游戏数码
手工爱好
生活家居
健康养生
运动户外
职场理财
情感交际
母婴教育
时尚美容
知识问答
生活知识
生活百科
搜索
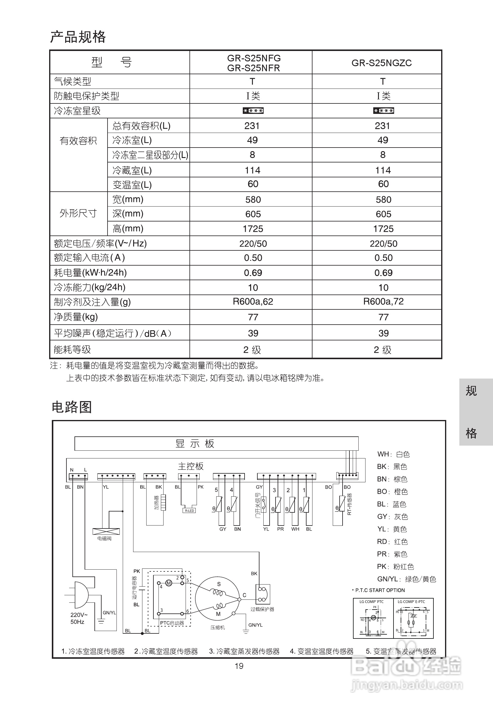
LG BCD-231NGQC电冰箱使用说明书:[3]
2026-05-01 09:27:19
(共篇)
上一篇:
声明:
本网站引用、摘录或转载内容仅供网站访问者交流或参考,不代表本站立场,如存在版权或非法内容,请联系站长删除,联系邮箱:site.kefu@qq.com。
相关推荐
凯驰sc1122高温蒸汽清洗机使用手册
阅读量:147
海尔LE24H300液晶彩电使用说明书
阅读量:24
三分质量七分安装 空调安装注意(室外机安装)
阅读量:86
牧科角向磨光机MT951/MT952/MT953/MT955/MT957使用说:[1]
阅读量:185
牙周炎只能拔牙吗
阅读量:86
猜你喜欢
连绵起伏的意思
投桃报李意思是什么
驾驭是什么意思
乳清蛋白的作用
410分理科能上什么大学
屡试不爽意思是什么
什么叫肥皂剧
制附子的功效与作用
poison什么意思
引产是什么意思
猜你喜欢
槟榔吃了有什么好处
smith是什么意思
玫瑰醋的功效与作用
屏障的意思
玛瑙的作用
验证码的作用
p是什么意思
老铁是什么意思
炒槐花的功效与作用
祸不单行的意思