四川省选调生考试面试应急应变题怎么解答
1、怎么看
根据题目进行有针对性的分析,切忌套路化。
2、怎么办
1)找寻问题要全面。
2)注意问题解决的先后顺序。
3)根据题目具体问题,总结经验,建立长效机制。
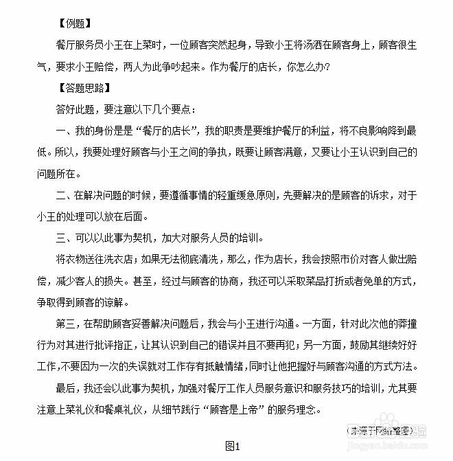
具体示例及运用如图1

1、迅速地作出反应
1)思考时间尽量不要太长,因为需要考查考生在有压力的情境中处理问题的果断性、及时性;
2)组织答题语言时,尽量用一些表示快速反应的词语,比如“立即”、“马上”、“第一时间”等,通过语言体现对题目中问题的重视程度和解决速度。
2、善于发现题目中的“隐含问题”并加以解决
应急应变题目中,不仅有需要解决的主要问题,还有题目中的隐含问题。
隐含问题,是指题目中没有明确需要解决的问题,但如果不加以处理,必将造成较大的危机。
具体示例及运用如图2

3、注意题目中的一些“条件信息”
条件信息,是指题目中的一些有效条件,包括身份、对象、时间、地点以及问题出现的情景等等。
具体示例及运用如图3

4、解决问题时要注意“轻重缓急”
应急应变类题必须先解决紧急的、重要的问题,需要做到“紧急问题及时处理,重要问题重点解决”。一般而言,涉及到生命的、危险源的、情绪控制等都需要优先解决。
1、感同身受
在面对情绪激动的对象时,难点往往在于如何让对方能够放下心理防线,认同我们,从而消除彼此之间的距离感,为后续的进一步措施打下基础。
具体示例及操作如图4

2、表示歉意
1)如果题中的情境问题有处理的责任,那么主动表态认错承担责任是最好的安抚方式,从某种程度上,会让对象平息不满情绪。
2)并不是所有的题目都要先期道歉,如果事情的真相还不明确,问题的原因尚未可知,则不要随意表态,以免引起误会。
具体示例及操作如图5

3、承诺解决
大部分情况下,群众的不满都来自于他们的权益受到侵害,而又无法寻求到有效的解决方法。此时,要给民众一个态度,让民众能够看到解决问题的希望,才有可能会消除不满情绪。
