指南生活
首页
美食营养
手工爱好
生活家居
返回
指南生活
首页
美食营养
游戏数码
手工爱好
生活家居
健康养生
运动户外
职场理财
情感交际
母婴教育
时尚美容
知识问答
生活知识
生活百科
搜索
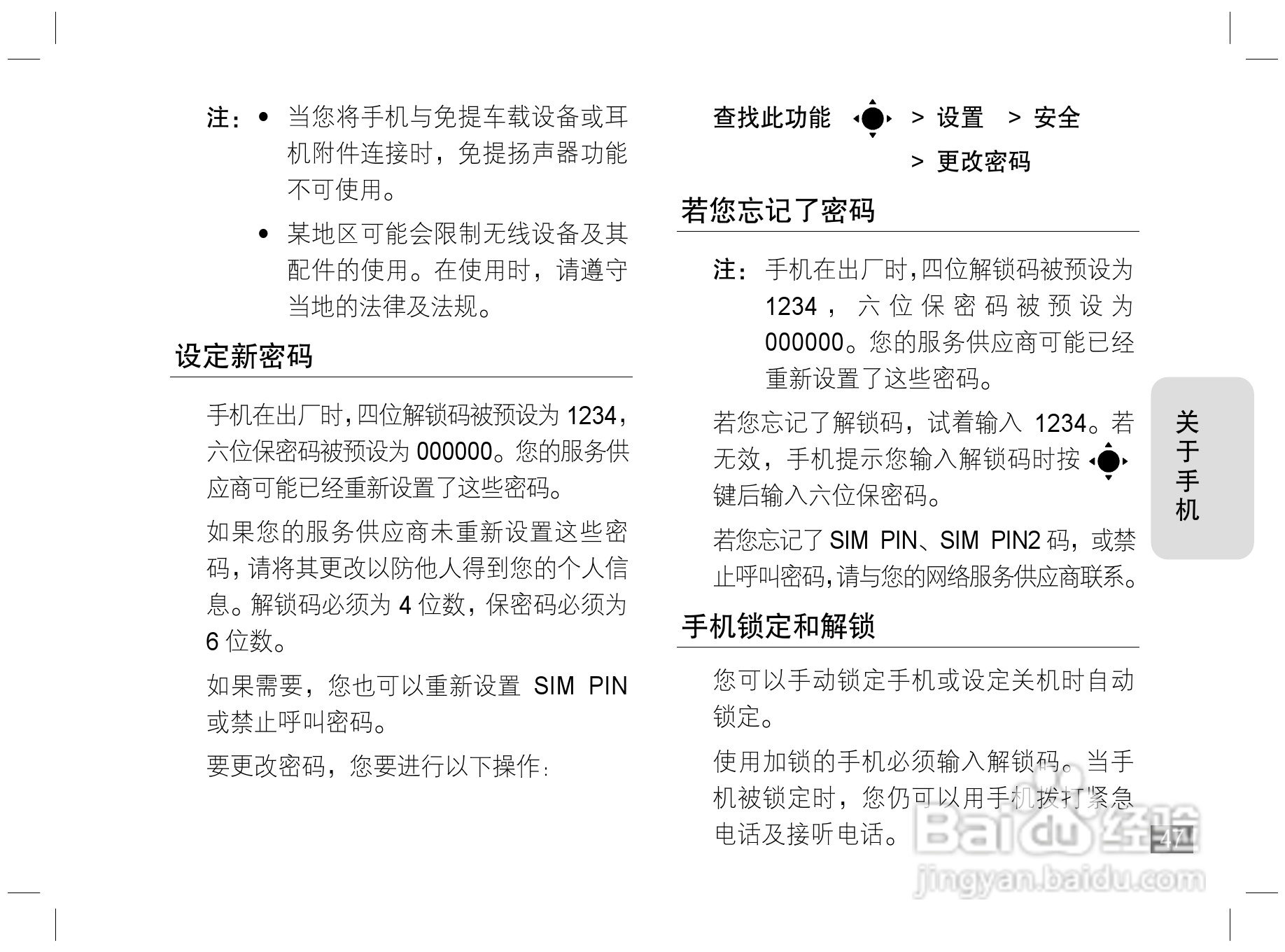
摩托罗拉Z6手机使用说明书:[5]
2026-03-26 22:45:02
(共篇)
上一篇:
|
下一篇:
声明:
本网站引用、摘录或转载内容仅供网站访问者交流或参考,不代表本站立场,如存在版权或非法内容,请联系站长删除,联系邮箱:site.kefu@qq.com。
相关推荐
摩托罗拉Z6手机使用说明书:[10]
阅读量:70
摩托罗拉Z6手机使用说明书:[11]
阅读量:36
卡西欧EX-Z6数码相机使用说明书:[5]
阅读量:29
海尔DV-Z6数码摄像机使用说明书:[5]
阅读量:98
卡西欧EX-Z6数码相机使用说明书:[6]
阅读量:181
猜你喜欢
你懂吗用英语怎么说
科雷傲怎么样
普拉多怎么样
清远有什么旅游景点
哪里可以看三级
癫痫频繁发作怎么办
fast路由器设置
专业代码在哪里查询
章光101怎么样
鳄鱼龟怎么吃
猜你喜欢
路由器密码忘了怎么办
杨幂哪里人
植物大战僵尸怎么刷钱
如何复制
如何养胃
怎么调整网页字体大小
翻毛鞋怎么清洗
石家庄哪里好玩
胎记怎么去掉
韩后的护肤品怎么样