指南生活
首页
美食营养
手工爱好
生活家居
返回
指南生活
首页
美食营养
游戏数码
手工爱好
生活家居
健康养生
运动户外
职场理财
情感交际
母婴教育
时尚美容
知识问答
生活知识
搜索
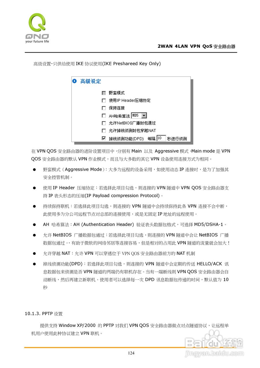
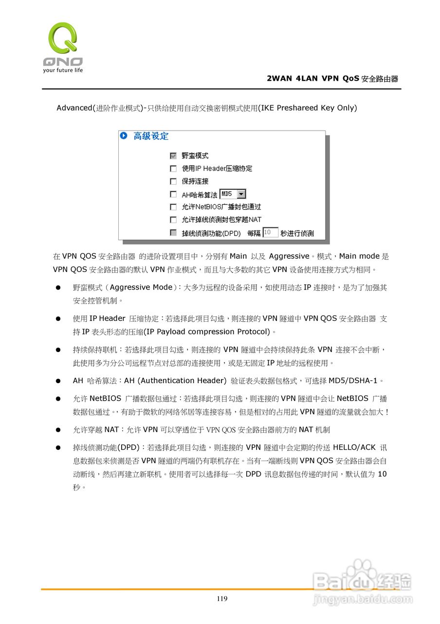
侠诺QVM350路由器使用说明书:[13]
2025-12-26 20:21:30
本篇为《侠诺QVM350路由器使用说明书》,主要介绍该产品的使用方法以及常见故障解决方案。
(共篇)
上一篇:
|
下一篇:
声明:
本网站引用、摘录或转载内容仅供网站访问者交流或参考,不代表本站立场,如存在版权或非法内容,请联系站长删除,联系邮箱:site.kefu@qq.com。
相关推荐
侠诺QVM350路由器使用说明书:[15]
阅读量:23
侠诺QVM350路由器使用说明书:[17]
阅读量:65
路由器如何使用
阅读量:183
路由器上的los红灯闪是什么意思
阅读量:176
路由器亮红灯是怎么回事
阅读量:166
猜你喜欢
什么是pe
蝴蝶兰的养殖方法和注意事项
蜜蜂养殖技术视频
办临时身份证需要什么
锦鲤是什么意思
什么是seo
股票什么时候开盘
言不由衷什么意思
迎难而上是什么意思
意犹未尽是什么意思
猜你喜欢
玉竹是什么
大学生运动会
迎刃而解是什么意思
鼻子流血是什么原因
骆驼趾是什么意思
area是什么意思
待摊费用是什么意思
counter是什么意思
carry是什么意思英语
sausage是什么意思