指南生活
首页
美食营养
手工爱好
生活家居
返回
指南生活
首页
美食营养
游戏数码
手工爱好
生活家居
健康养生
运动户外
职场理财
情感交际
母婴教育
时尚美容
知识问答
生活知识
生活百科
搜索
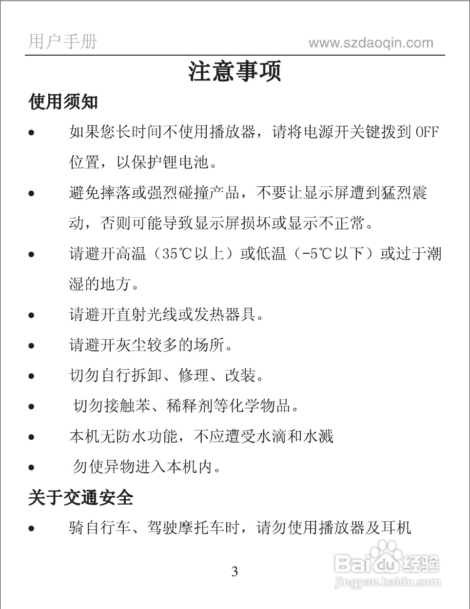
道勤RM860数码播放器使用说明书:[1]
2026-03-30 07:23:26
本篇为《道勤RM860数码播放器使用说明书》,主要介绍该产品的使用方法以及常见故障解决方案。
(共篇)
下一篇:
声明:
本网站引用、摘录或转载内容仅供网站访问者交流或参考,不代表本站立场,如存在版权或非法内容,请联系站长删除,联系邮箱:site.kefu@qq.com。
相关推荐
道勤RM860数码播放器使用说明书:[3]
阅读量:71
道勤RM860数码播放器使用说明书:[5]
阅读量:54
道勤RM-980数码播放器使用说明书:[1]
阅读量:85
道勤RM520数码播放器使用说明书:[1]
阅读量:91
使用说明书封面怎么做
阅读量:122
猜你喜欢
输卵管堵塞怎么能治好
黄豆怎么做好吃
包子怎么做
大于号和小于号怎么区分
美菱冰箱质量怎么样
今天股票为什么大跌
should怎么读
桂花茶的做法
尿路感染是怎么引起的
脚心痒是怎么回事
猜你喜欢
嗥怎么读
紫甘蓝的做法大全
西餐牛排的做法大全
垃圾桶怎么画
韭菜籽怎么吃
红烧鸭子的做法大全
小米盒子怎么看电视直播
犹太人为什么不受欢迎
支原体感染怎么引起的
家有悍妻怎么破全文免费阅读