指南生活
首页
美食营养
手工爱好
生活家居
返回
指南生活
首页
美食营养
游戏数码
手工爱好
生活家居
健康养生
运动户外
职场理财
情感交际
母婴教育
时尚美容
知识问答
生活知识
搜索
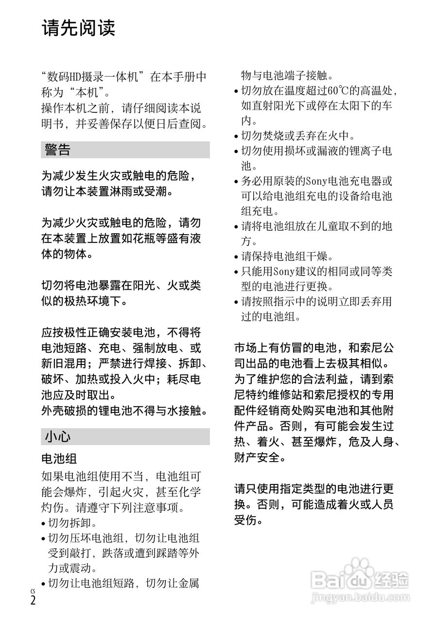
索尼HDR-CX760VE数码摄像机说明书:[1]
2026-03-10 03:07:54
本篇为《索尼HDR-CX760VE数码摄像机说明书》,主要介绍该产品的使用方法以及常见故障解决方案。
(共篇)
下一篇:
声明:
本网站引用、摘录或转载内容仅供网站访问者交流或参考,不代表本站立场,如存在版权或非法内容,请联系站长删除,联系邮箱:site.kefu@qq.com。
相关推荐
python快速教程之Hello Python
阅读量:119
没有不好的孩子,只有不懂教育的父母
阅读量:107
手绘板绘画教程
阅读量:106
在python 中怎样修改字典中的值?
阅读量:76
MFC应用实例:[3]创建带滚动条的窗体
阅读量:155
猜你喜欢
地丁的功效与作用
绿豆粥的功效与作用
物理选修3-1知识点
螺旋藻的功效与作用
i see you什么意思
交通安全知识手抄报
世界大学生夏季运动会
山楂的功效与作用
泡打粉的作用
迪亚多纳运动鞋
猜你喜欢
鹅不食草的功效与作用
芦荟花的功效与作用
破折号的作用是什么
血见愁的功效与作用
盐的作用
六味地黄丸什么时候吃
布洛芬片的作用
手足口病什么症状
什么时间是排卵期
鸡蛋果的功效与作用