指南生活
首页
美食营养
手工爱好
生活家居
返回
指南生活
首页
美食营养
游戏数码
手工爱好
生活家居
健康养生
运动户外
职场理财
情感交际
母婴教育
时尚美容
知识问答
生活知识
搜索
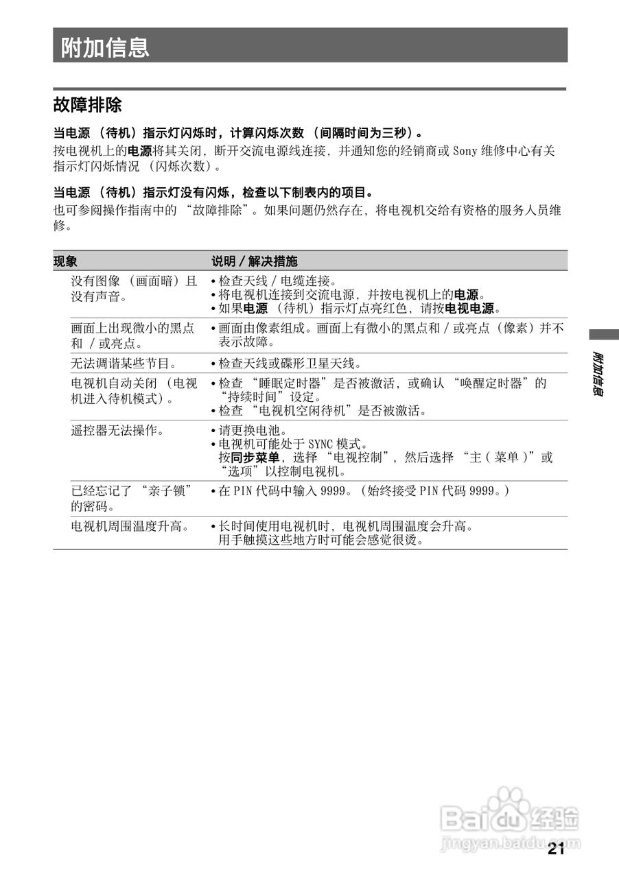
索尼KDL-55EX720液晶彩电使用说明书:[3]
2026-01-02 19:38:38
(共篇)
上一篇:
声明:
本网站引用、摘录或转载内容仅供网站访问者交流或参考,不代表本站立场,如存在版权或非法内容,请联系站长删除,联系邮箱:site.kefu@qq.com。
相关推荐
索尼KDL-55EX720液晶彩电使用说明书:[2]
阅读量:93
索尼KDL-46EX720液晶彩电使用说明书:[3]
阅读量:120
索尼KDL-46EX720液晶彩电使用说明书:[2]
阅读量:132
索尼KDL-40EX720液晶彩电使用说明书:[1]
阅读量:24
索尼KDL-46EX520液晶彩电使用说明书:[3]
阅读量:36
猜你喜欢
学位怎么填
怎么查询社保卡余额
excel求和怎么操作
oppo手机忘记锁屏密码怎么办
一侧太阳疼是怎么回事
为什么月经有血块
眼睛痒是怎么回事
松下洗衣机怎么样
为什么晚上不能剪指甲
杵怎么读
猜你喜欢
一侧太阳疼是怎么回事
摊煎饼的面糊的做法
河蚌怎么做好吃
萝卜怎么腌好吃又脆
短发怎么扎好看
面食的做法大全家常
歙怎么读
富贵包怎么消除
电脑自动关机怎么设置
禤怎么读