指南生活
首页
美食营养
手工爱好
生活家居
返回
指南生活
首页
美食营养
游戏数码
手工爱好
生活家居
健康养生
运动户外
职场理财
情感交际
母婴教育
时尚美容
知识问答
生活知识
生活百科
搜索
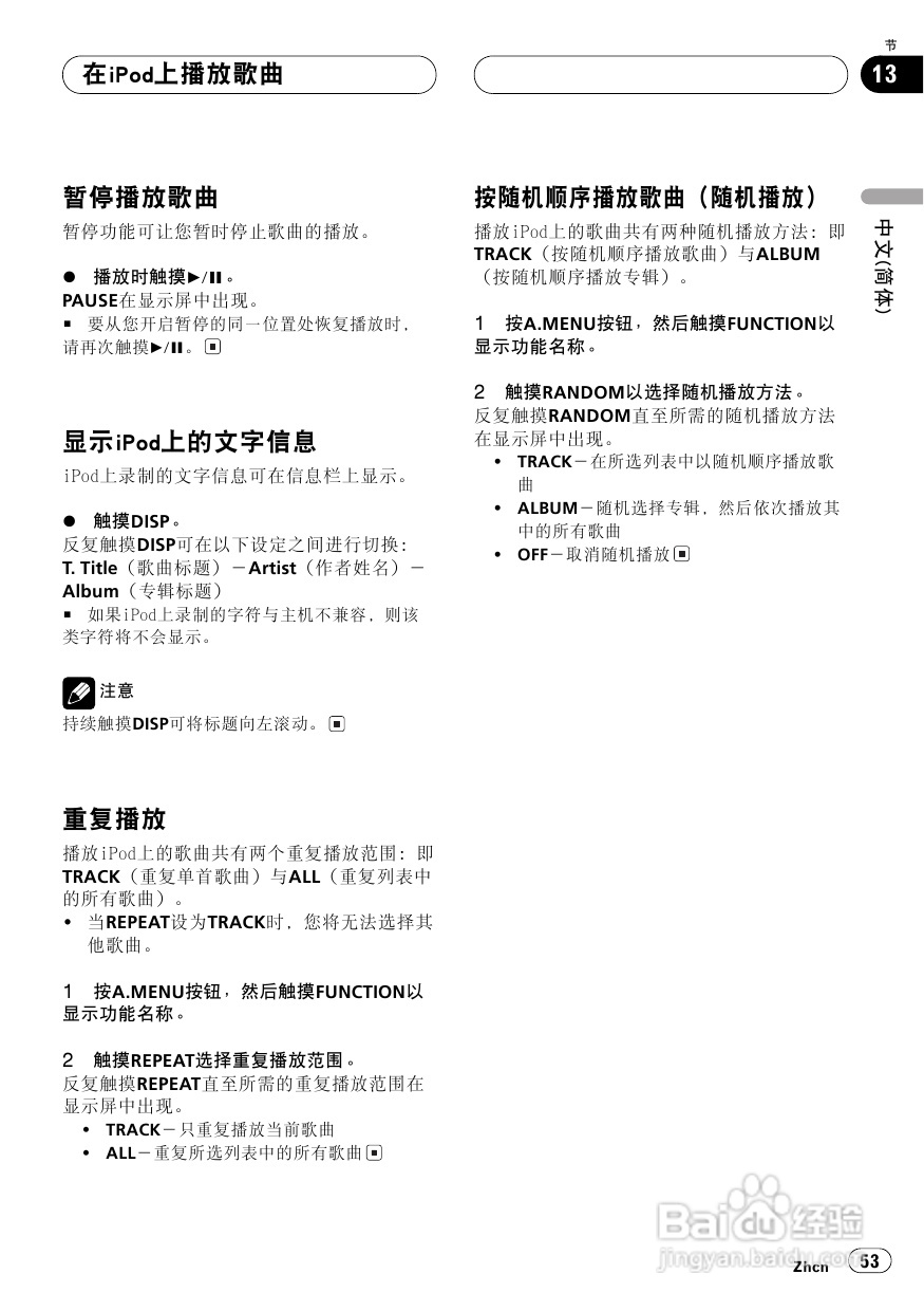
先锋AVH-P5750DVD播放机使用说明书:[3]
2026-03-26 02:14:47
(共篇)
上一篇:
|
下一篇:
声明:
本网站引用、摘录或转载内容仅供网站访问者交流或参考,不代表本站立场,如存在版权或非法内容,请联系站长删除,联系邮箱:site.kefu@qq.com。
相关推荐
先锋AVH-P5750DVD播放机使用说明书:[5]
阅读量:163
先锋AVH-P6850DVD播放机使用说明书:[3]
阅读量:120
先锋AVH-P6850DVD播放机使用说明书:[4]
阅读量:71
先锋AVH-P7950DVD播放机使用说明书:[5]
阅读量:108
使用说明书封面怎么做
阅读量:23
猜你喜欢
我们的生活
75酒精怎么配
副本不是正版如何恢复
辞职后医保怎么办
如何去除老年斑
奢侈生活
如何删除word中的空白页
百世伦手表怎么样
木薯粉是什么
东风日产骐达怎么样
猜你喜欢
拼车生活
女人腰疼是什么原因引起的
怎么除去青春痘
如何挑选洗衣机
打400电话怎么收费
如何去眼纹
toto卫浴怎么样
血渍时间长了如何洗
痘印如何去除
生活用品英文