指南生活
首页
美食营养
手工爱好
生活家居
返回
指南生活
首页
美食营养
游戏数码
手工爱好
生活家居
健康养生
运动户外
职场理财
情感交际
母婴教育
时尚美容
知识问答
生活知识
搜索
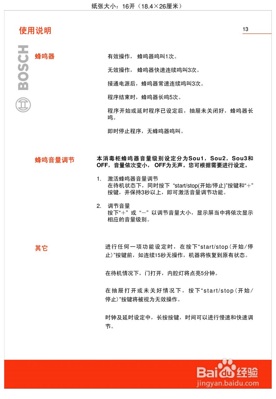
博世HSN244050W嵌入式食具消毒柜使用及安装说明书:[2]
2025-12-24 09:45:53
(共篇)
上一篇:
|
下一篇:
声明:
本网站引用、摘录或转载内容仅供网站访问者交流或参考,不代表本站立场,如存在版权或非法内容,请联系站长删除,联系邮箱:site.kefu@qq.com。
相关推荐
百叶窗帘种类及其选购指南
阅读量:89
汽车报废和车牌有哪些新政策
阅读量:122
正弦电气EM330A-400-3A变频器用户手册:[1]
阅读量:164
小米e架晾衣架各系列中选哪种最好?
阅读量:106
美的洗碗机WQP12-9346B-CN说明书:[1]
阅读量:143
猜你喜欢
应接不暇的暇是什么意思
头戴式耳机什么牌子好
魅力的意思是什么
鸭蛋的腌制方法
施舍是什么意思
韭黄是什么
宫颈tct检查是什么
有恃无恐是什么意思
download是什么意思
app store是什么意思
猜你喜欢
2b是什么意思
messy是什么意思
什么是民事责任
汤臣倍健维生素e
什么叫整体认读音节
混响是什么
九死一生是什么生肖
silence是什么意思
六神无主是什么意思
url什么意思