指南生活
首页
美食营养
手工爱好
生活家居
返回
指南生活
首页
美食营养
游戏数码
手工爱好
生活家居
健康养生
运动户外
职场理财
情感交际
母婴教育
时尚美容
知识问答
生活知识
搜索
捷波朗BT2035蓝牙耳机使用说明书:[27]
2025-12-22 05:52:22
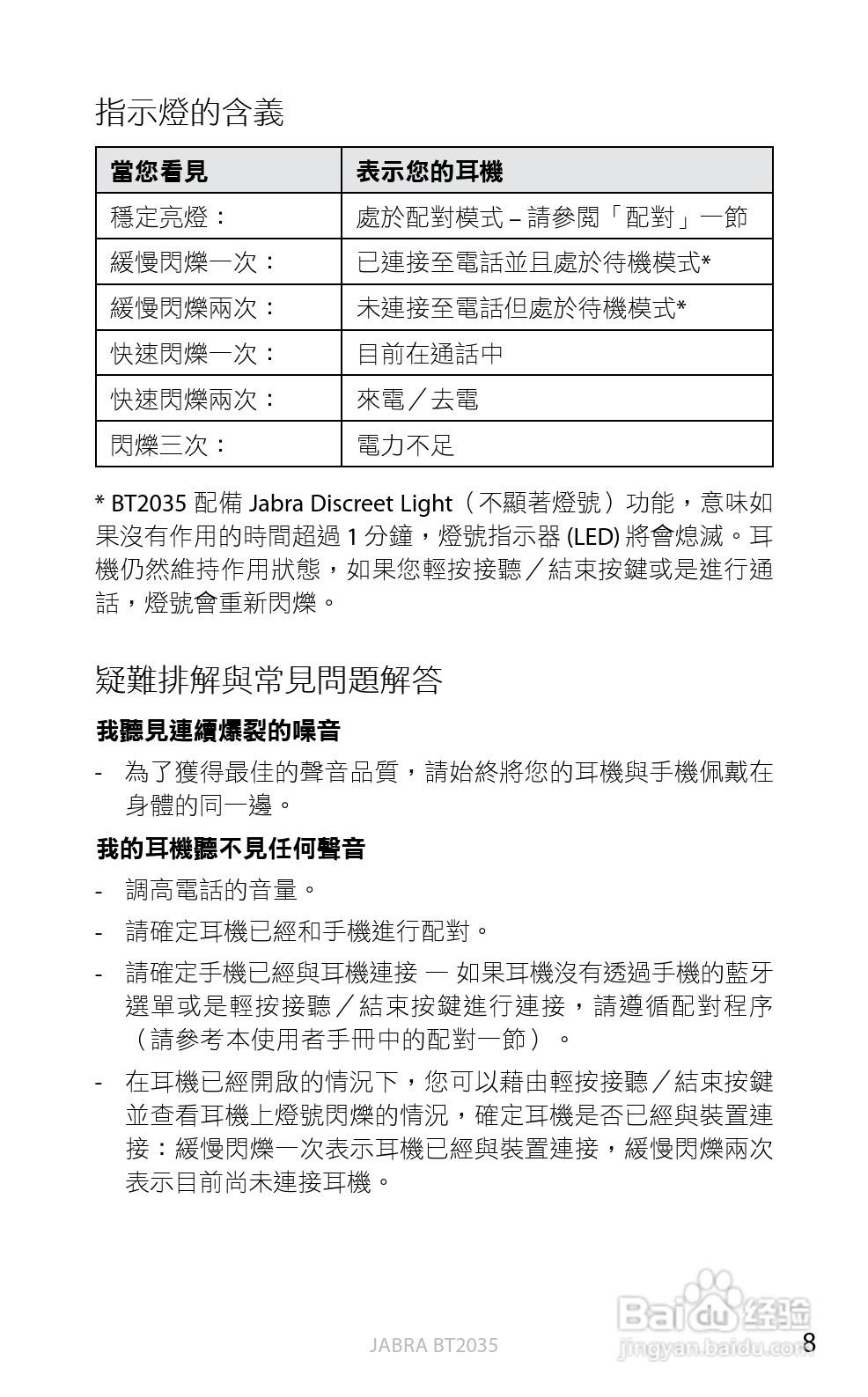
本篇为《捷波朗BT2035蓝牙耳机使用说明书》,主要介绍该产品的使用方法以及常见故障解决方案。
(共篇)
上一篇:
|
下一篇:
声明:
本网站引用、摘录或转载内容仅供网站访问者交流或参考,不代表本站立场,如存在版权或非法内容,请联系站长删除,联系邮箱:site.kefu@qq.com。
相关推荐
捷波朗BT2035蓝牙耳机使用说明书:[26]
阅读量:63
捷波朗BT2035蓝牙耳机使用说明书:[18]
阅读量:142
使用说明书wf2651使用指南
阅读量:83
使用说明书封面怎么做
阅读量:148
捷波朗BT2035蓝牙耳机使用说明书:[19]
阅读量:144
猜你喜欢
什么是自然数
bps是什么意思
rar是什么格式
gcp是什么意思
some是什么意思
4月4日是什么星座
festival是什么意思
挖墙脚是什么意思
米娜桑是什么意思
韭菜不能和什么一起吃
猜你喜欢
什么发色显皮肤白
snake是什么意思
尿潴留是什么意思
数控是什么
日立什么字
惟楚有才于斯为盛的意思是什么
字符是什么
br是什么意思
我国最高权力机关是什么
型男是什么意思