指南生活
首页
美食营养
手工爱好
生活家居
返回
指南生活
首页
美食营养
游戏数码
手工爱好
生活家居
健康养生
运动户外
职场理财
情感交际
母婴教育
时尚美容
知识问答
生活知识
生活百科
搜索
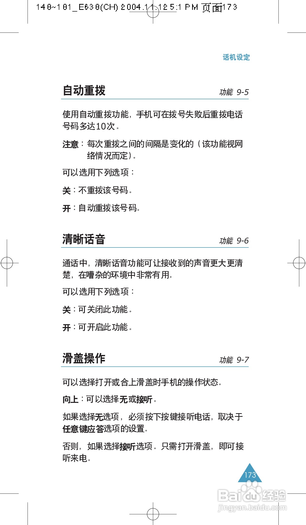
三星SGH-E638手机使用说明书:[18]
2026-03-30 02:16:28
(共篇)
上一篇:
|
下一篇:
声明:
本网站引用、摘录或转载内容仅供网站访问者交流或参考,不代表本站立场,如存在版权或非法内容,请联系站长删除,联系邮箱:site.kefu@qq.com。
相关推荐
三星SGH-E638手机使用说明书:[17]
阅读量:49
三星SGH-E638手机使用说明书:[15]
阅读量:130
手机怎么给视频添加音乐的三种方法
阅读量:73
三星SGH-E638手机使用说明书:[13]
阅读量:89
三星SGH-E638手机使用说明书:[11]
阅读量:189
猜你喜欢
熠是什么意思
wipe是什么意思
stem是什么意思
江南春意思
什么是官本位
especially是什么意思
什么云盘最好用
有什么好看的丧尸电影
给领导的祝福语
fault是什么意思
猜你喜欢
忽略是什么意思
沃尔沃亚太是什么意思
三从四德是什么意思
天津验车需要带什么
公司年检需要什么资料
匍匐的意思
粉钻有什么用
什么是外汇交易
empty是什么意思
一级建造师证书什么时候领取