指南生活
首页
美食营养
手工爱好
生活家居
返回
指南生活
首页
美食营养
游戏数码
手工爱好
生活家居
健康养生
运动户外
职场理财
情感交际
母婴教育
时尚美容
知识问答
生活知识
搜索
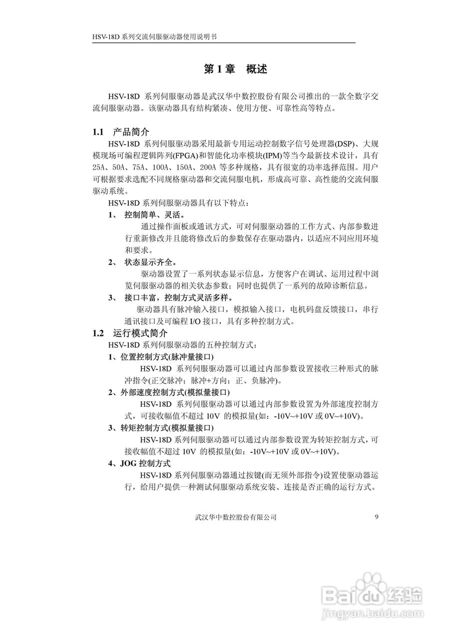
华中数控HVS-18D系列交流伺服驱动器使用说明书:[1]
2026-03-18 08:07:11
本篇为《华中数控HVS-18D系列交流伺服驱动器使用说明书》,主要介绍该产品的使用方法以及常见故障解决方案。
(共篇)
下一篇:
声明:
本网站引用、摘录或转载内容仅供网站访问者交流或参考,不代表本站立场,如存在版权或非法内容,请联系站长删除,联系邮箱:site.kefu@qq.com。
相关推荐
魔灵召唤在哪里制作刻印的变换石
阅读量:115
神武怎么看资质上限,如何提升宠物资质?
阅读量:73
全民奇迹2古树小径在哪里
阅读量:77
全民奇迹2奇迹大陆雾港码头位置
阅读量:112
梦幻新诛仙怎么改名
阅读量:127
猜你喜欢
数学手抄报资料大全
宝骏汽车怎么样
鸡肉饺子馅做法大全
英雄联盟英雄图片大全
银行的利息怎么算
新车保险怎么买
笔记本怎么装系统
甜汤的做法大全
戚薇李承铉怎么认识的
江汉大学怎么样
猜你喜欢
漫画大全无翼鸟
记号笔怎么擦
芦荟怎么浇水
历史古装剧电视剧大全
ug快捷键命令大全
明星名字大全
符合大全
4399双人小游戏大全
英文字体大全
游戏昵称大全