指南生活
首页
美食营养
手工爱好
生活家居
返回
指南生活
首页
美食营养
游戏数码
手工爱好
生活家居
健康养生
运动户外
职场理财
情感交际
母婴教育
时尚美容
知识问答
生活知识
搜索
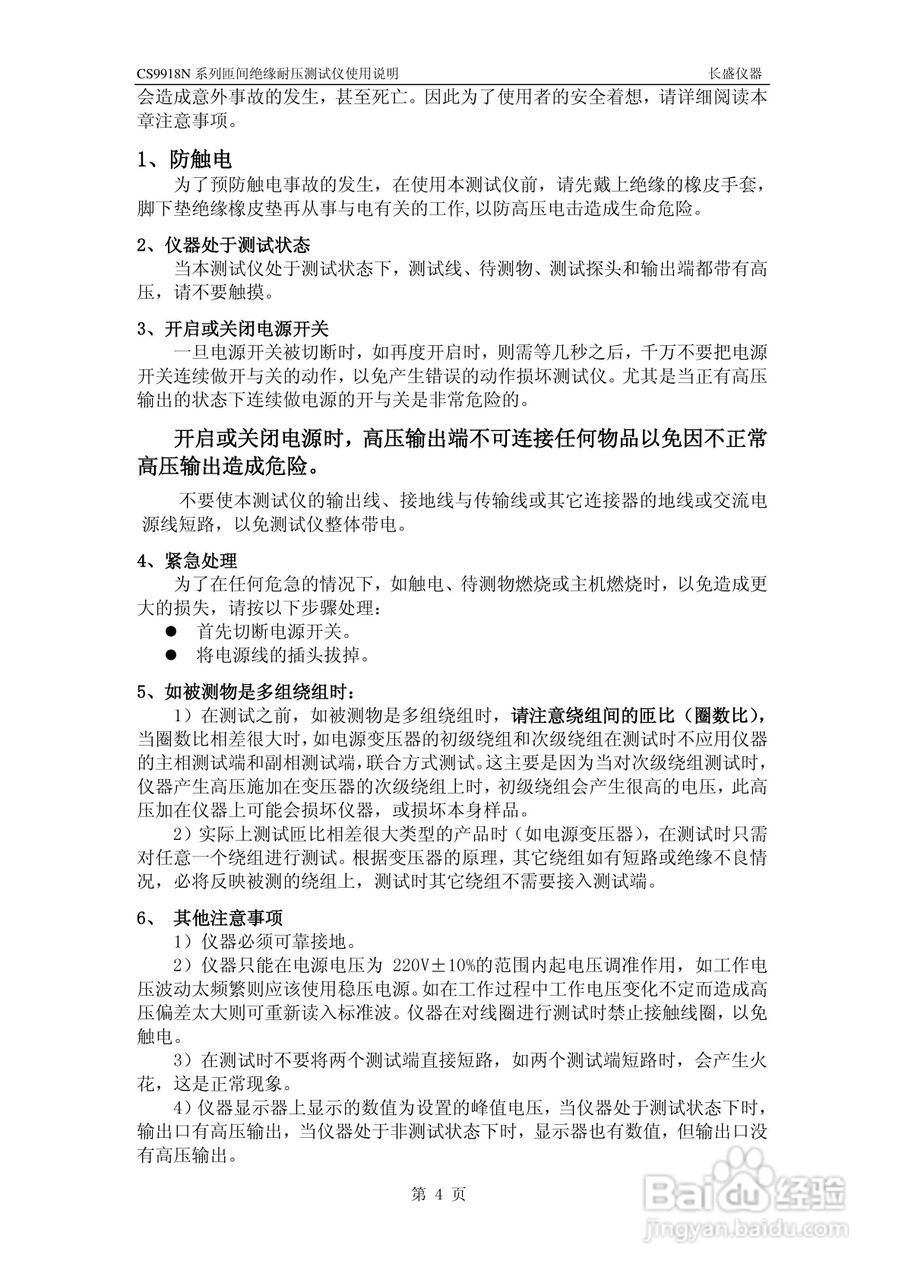
南京长盛CS9918N匝间绝缘耐压测试仪说明书:[1]
2026-03-16 20:02:04
本篇为《南京长盛CS9918N匝间绝缘耐压测试仪说明书》,主要介绍该产品的使用方法以及常见故障解决方案。
(共篇)
下一篇:
声明:
本网站引用、摘录或转载内容仅供网站访问者交流或参考,不代表本站立场,如存在版权或非法内容,请联系站长删除,联系邮箱:site.kefu@qq.com。
相关推荐
汽车驾驶室漏水原因及解决方法
阅读量:155
车窗一键升降怎么激活
阅读量:20
汽车轮胎上数字字母都代表什么意思
阅读量:125
车辆过户保险怎么办
阅读量:54
胎压监测灯亮怎么消除
阅读量:35
猜你喜欢
云计算是什么
产妇能吃什么水果
众星拱月的意思是什么
处级干部是什么级别
白带有血丝是什么原因
开什么店最赚钱
刚刚怀孕有什么症状
羊配什么生肖最好
italy是什么意思
难过的反义词是什么
猜你喜欢
农商行是什么银行
especially是什么意思
梦想是什么意思
公关是什么
发膜是什么
born是什么意思
群众路线是什么
demo什么意思
net什么意思
柳絮是什么