指南生活
首页
美食营养
手工爱好
生活家居
返回
指南生活
首页
美食营养
游戏数码
手工爱好
生活家居
健康养生
运动户外
职场理财
情感交际
母婴教育
时尚美容
知识问答
生活知识
生活百科
搜索
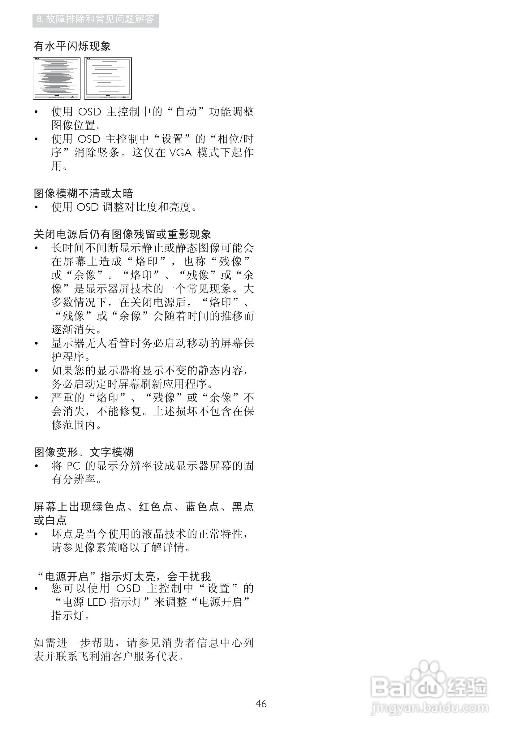
PHILIPS 241S4L显示器说明书:[5]
2026-04-08 19:14:17
(共篇)
上一篇:
|
下一篇:
声明:
本网站引用、摘录或转载内容仅供网站访问者交流或参考,不代表本站立场,如存在版权或非法内容,请联系站长删除,联系邮箱:site.kefu@qq.com。
相关推荐
PHILIPS 241S4L显示器说明书:[4]
阅读量:196
PHILIPS 241S4L显示器说明书:[6]
阅读量:167
飞利浦241E1SW/93液晶显示器使用说明书:[5]
阅读量:52
飞利浦241P3EB/00液晶显示器使用说明书:[5]
阅读量:185
飞利浦241P4QPYKES/93液晶显示器使用说明书:[5]
阅读量:92
猜你喜欢
gym怎么读
大便出血怎么回事
肚子怎么减肥
wps怎么自动生成目录
拉肚子怎么办最快的方法
公积金贷款额度怎么算
创业板股票怎么买
微信怎么转账到银行卡
华为安全模式怎么解除
伊莱克斯冰箱怎么样
猜你喜欢
福斯机油怎么样
腰子怎么做好吃
锦湖轮胎怎么样
u盘打不开怎么办
亚麻籽怎么吃
红虫怎么养
梦幻西游怎么赚钱
抽动症怎么治疗
light怎么读
我的世界怎么吃东西