指南生活
首页
美食营养
手工爱好
生活家居
返回
指南生活
首页
美食营养
游戏数码
手工爱好
生活家居
健康养生
运动户外
职场理财
情感交际
母婴教育
时尚美容
知识问答
生活知识
生活百科
搜索
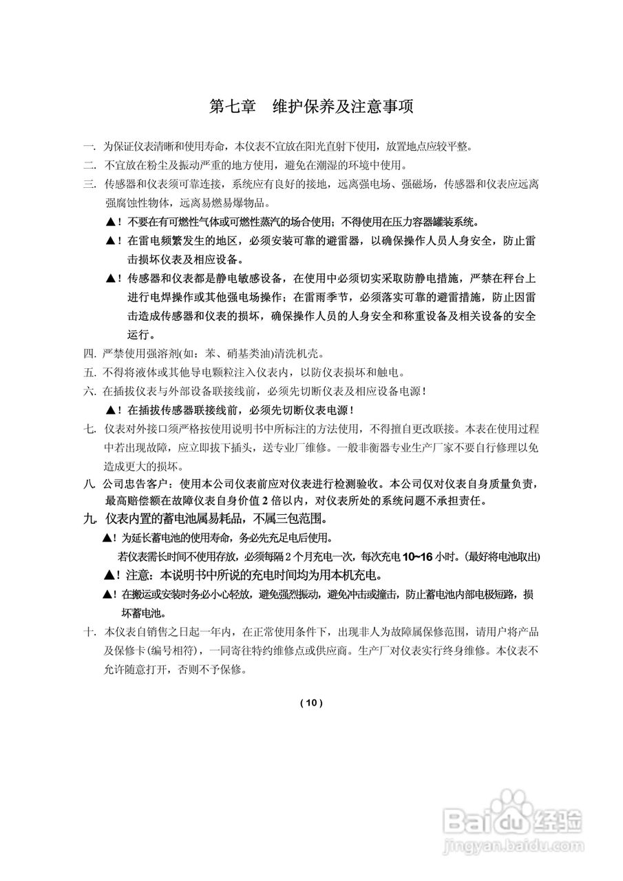
XK3190-A7称重显示器使用说明书
2026-04-25 05:12:16
声明:
本网站引用、摘录或转载内容仅供网站访问者交流或参考,不代表本站立场,如存在版权或非法内容,请联系站长删除,联系邮箱:site.kefu@qq.com。
相关推荐
MOUTEL真的可以免拆修解决烧机油问题吗
阅读量:110
夏普冰箱BCD-285WMS型说明书
阅读量:148
货车车厢可以申请更改
阅读量:48
过马路儿歌怎么唱
阅读量:36
姝的拼音
阅读量:182
猜你喜欢
柏拉图式的爱情是什么意思
什么值得卖
煲汤用什么锅好
以身殉职的意思
蜂蜜用什么水冲最好
开市是什么意思
修改照片用什么软件
冷战是什么意思
妩媚的意思解释
反倾销是什么意思啊
猜你喜欢
bbs是什么意思
淡蓝色配什么颜色好看
well是什么意思
肾亏有什么症状
无房证明需要什么材料
一目十行是什么意思
贪婪的意思
什么阿胶最好
什么是互联网时代
look at是什么意思