指南生活
首页
美食营养
手工爱好
生活家居
返回
指南生活
首页
美食营养
游戏数码
手工爱好
生活家居
健康养生
运动户外
职场理财
情感交际
母婴教育
时尚美容
知识问答
生活知识
生活百科
搜索
惠普 DESKJET INK ADVANTAGE 4615一体机说明书:[21]
2026-04-23 06:01:52
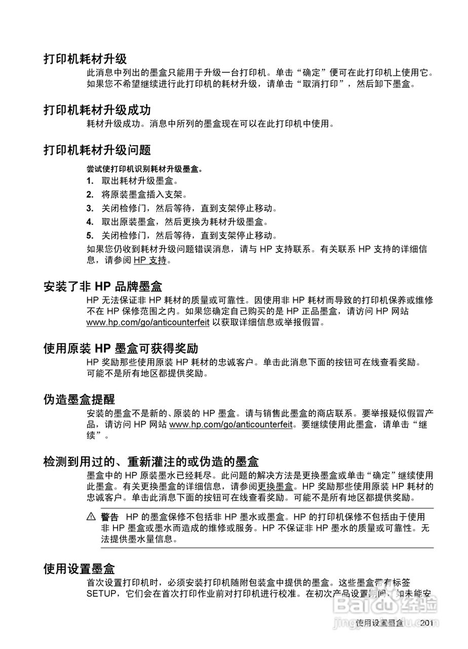
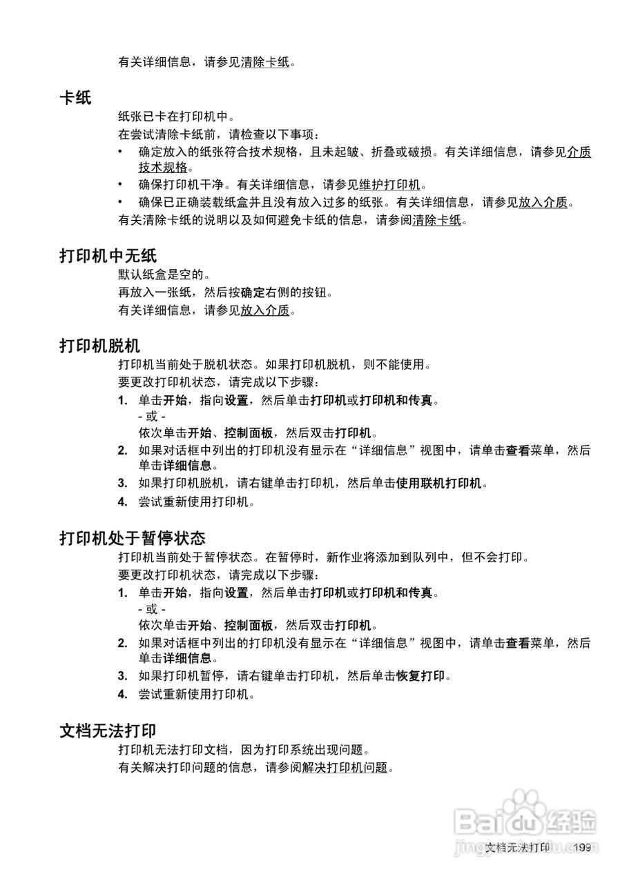
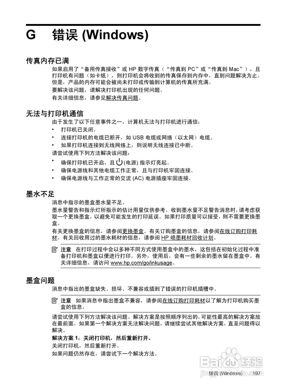
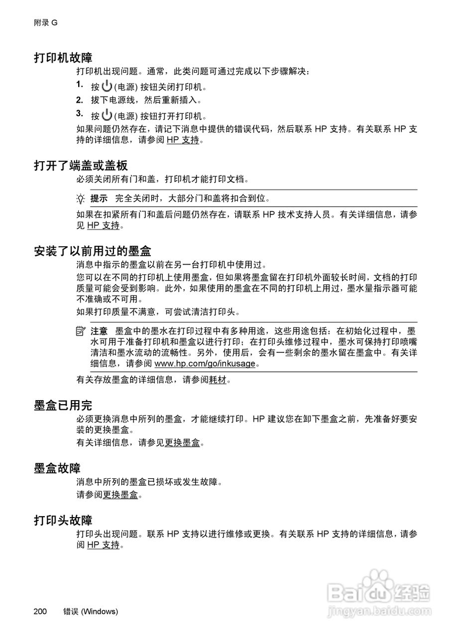
本篇为《惠普 DESKJET INK ADVANTAGE 4615一体机说明书》,主要介绍该产品的使用方法以及常见故障解决方案。
(共篇)
上一篇:
|
下一篇:
声明:
本网站引用、摘录或转载内容仅供网站访问者交流或参考,不代表本站立场,如存在版权或非法内容,请联系站长删除,联系邮箱:site.kefu@qq.com。
相关推荐
惠普 DESKJET INK ADVANTAGE 4615一体机说明书:[20]
阅读量:97
惠普 DESKJET INK ADVANTAGE 4615一体机说明书:[15]
阅读量:169
惠普 DESKJET INK ADVANTAGE 4615一体机说明书:[10]
阅读量:146
一体机电脑没声音了如何恢复
阅读量:161
一体机拆机教程
阅读量:77
猜你喜欢
如何除螨虫
电脑如何设置自动关机
义乌在哪里
老公都是怎么样进入
水星路由器设置
192.168.1.1路由器设置
屈原是哪里人
新宝来怎么样
凤凰旅游路线
怎样修改路由器密码
猜你喜欢
罗汉果泡水喝的功效
微信怎么用qq号注册
一路向西哪里可以看
路由器的ip地址
鼠标反应迟钝怎么办
中国好声音怎么报名
ai格式怎么打开
哪里有压迫哪里就有反抗
电脑怎么上微信
白茯苓怎么吃