指南生活
首页
美食营养
手工爱好
生活家居
返回
指南生活
首页
美食营养
游戏数码
手工爱好
生活家居
健康养生
运动户外
职场理财
情感交际
母婴教育
时尚美容
知识问答
生活知识
搜索
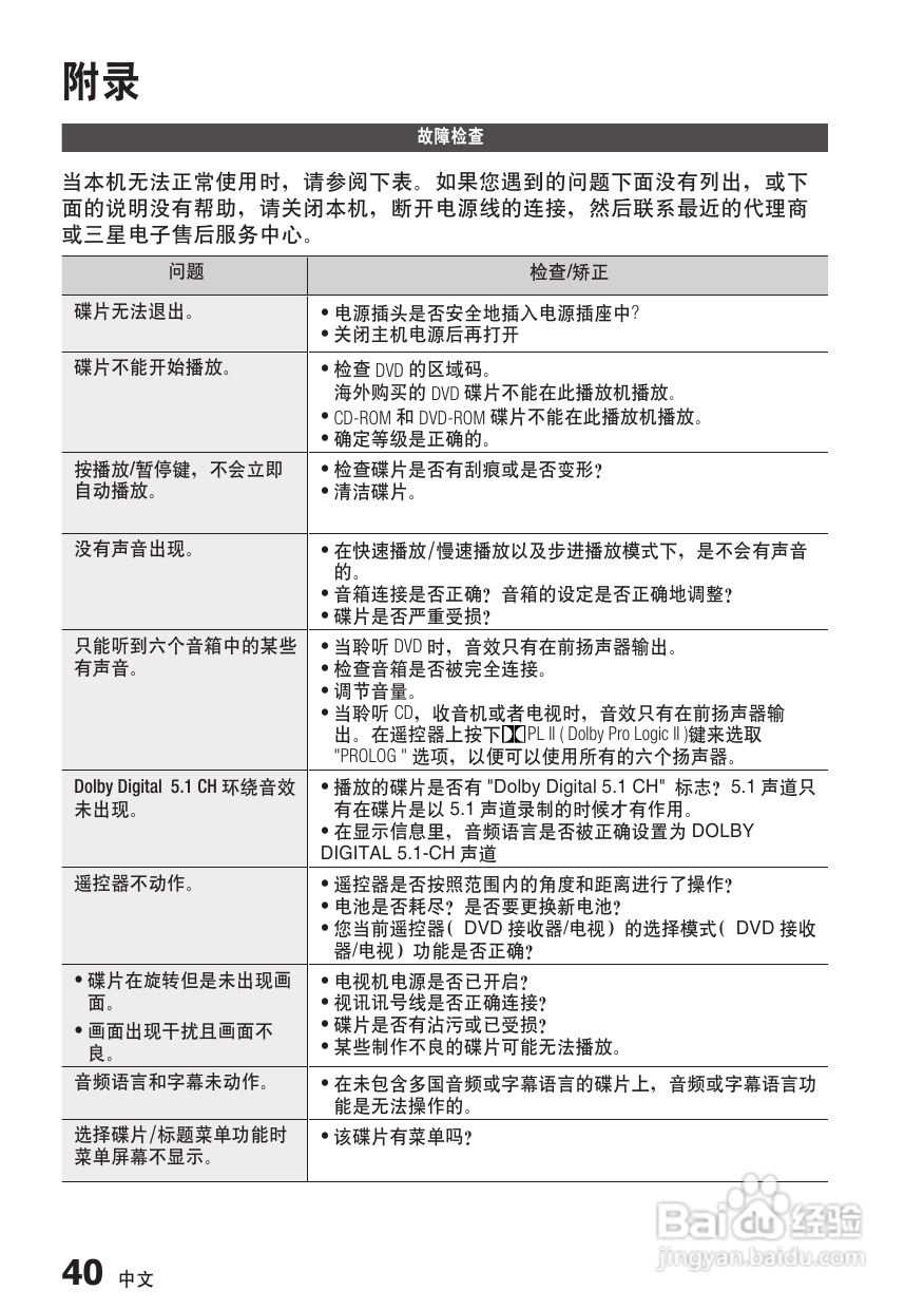
三星HT-C750W家庭影院使用说明书:[2]
2025-12-21 20:06:58
(共篇)
上一篇:
|
下一篇:
声明:
本网站引用、摘录或转载内容仅供网站访问者交流或参考,不代表本站立场,如存在版权或非法内容,请联系站长删除,联系邮箱:site.kefu@qq.com。
相关推荐
三星HT-C750W家庭影院使用说明书:[1]
阅读量:78
三星HT-P10家庭影院使用说明书:[2]
阅读量:168
三星HT-DS960家庭影院使用说明书:[2]
阅读量:171
三星HT-Z420家庭影院使用说明书:[2]
阅读量:163
三星HT-DM580T家庭影院使用说明书:[2]
阅读量:43
猜你喜欢
瓷砖上的污渍怎么去除
丰田rav4怎么样
怎么学韩语
淘宝怎么做
paypal怎么用
脸上红血丝怎么去掉
婴儿缺铁怎么补
房屋漏水怎么办
密码箱密码忘了怎么办
压缩饼干怎么吃
猜你喜欢
肌肉怎么练
flowers怎么读
迅捷路由器怎么设置
飞机打多了肾虚怎么办
清蒸黄花鱼怎么做
ps怎么填充图案
别克昂科威怎么样
芭妮兰卸妆膏怎么用
怎么做生意
没有安全感怎么办